2.5 to 60V Analog Amplification for Power Management
Referenzdesign unter Verwendung des Teils LT1787 von Analog Devices
Für Endprodukte
- Cellular Phone
- LCD Monitor
- Power Management
- Test Equipment
Beschreibung
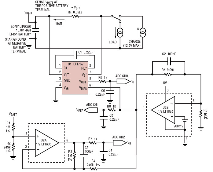
- Circuit for measuring battery current using the LT1787 and measuring battery voltage using the Micro-power LT1635 with 200mV internal reference
Haupteigenschaften
-
Number of SuppliesSingle
-
Supply Voltage2.5 to 60 V
Empfohlene Bauteile (22)
| Teilenummer | Hersteller | Typ | Beschreibung | |||
|---|---|---|---|---|---|---|
|
|
LT1635CS8#TRPBF | Analog Devices | Operational Amplifiers - Op Amps | Op Amp Single Micropower Amplifier R-R O/P ±5V/14V 8-Pin SOIC N T/R | In den Warenkorb | |
|
|
LT1635CN8#PBF | Analog Devices | Operational Amplifiers - Op Amps | Op Amp Single Micropower Amplifier R-R O/P ±5V/14V 8-Pin PDIP N Tube | In den Warenkorb | |
|
|
LT1635IS8#TRPBF | Analog Devices | Operational Amplifiers - Op Amps | Op Amp Single Micropower Amplifier R-R O/P ±5V/14V 8-Pin SOIC N T/R | In den Warenkorb | |
|
|
LT1635CS8#PBF | Analog Devices | Operational Amplifiers - Op Amps | Op Amp Single Micropower Amplifier R-R O/P ±5V/14V 8-Pin SOIC N Tube | In den Warenkorb | |
|
|
LT1635IN8#PBF | Analog Devices | Operational Amplifiers - Op Amps | Op Amp Single Micropower Amplifier R-R O/P ±5V/14V 8-Pin PDIP N Tube | In den Warenkorb | |
|
|
LT1635IS8#PBF | Analog Devices | Operational Amplifiers - Op Amps | Op Amp Single Micropower Amplifier R-R O/P ±5V/14V 8-Pin SOIC N Tube | In den Warenkorb | |
|
|
LT1635IS8 | Analog Devices | Operational Amplifiers - Op Amps | Op Amp Single Micropower Amplifier R-R O/P ±5V/14V 8-Pin SOIC N | In den Warenkorb | |
|
|
LT1635IS8#TR | Analog Devices | Operational Amplifiers - Op Amps | Op Amp Single Micropower Amplifier R-R O/P ±5V/14V 8-Pin SOIC N T/R | In den Warenkorb | |
|
|
LT1787HS8#TRPBF | Analog Devices | Special Purpose Amplifiers | SP Amp Current Sense Amp Single 36V 8-Pin SOIC N T/R | In den Warenkorb | |
|
|
LT1787CMS8 | Analog Devices | Special Purpose Amplifiers | SP Amp Current Sense Amp Single 36V 8-Pin MSOP | In den Warenkorb | |
|
|
LT1787CS8 | Analog Devices | Special Purpose Amplifiers | SP Amp Current Sense Amp Single 36V 8-Pin SOIC N | In den Warenkorb | |
|
|
LT1787IS8#TRPBF | Analog Devices | Special Purpose Amplifiers | SP Amp Current Sense Amp Single 36V 8-Pin SOIC N T/R | In den Warenkorb | |