300W, 12V DC to DC Single Output Power Supply for Servers
Referenzdesign unter Verwendung des Teils ADP1046 von Analog Devices
Zugehörige Dokumente
Für Endprodukte
- Servers
- Wireless Infrastructure
Beschreibung
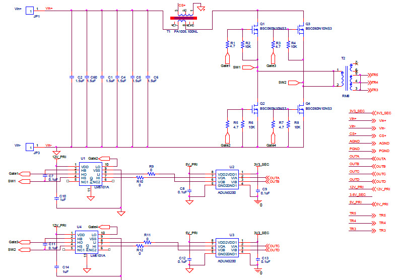
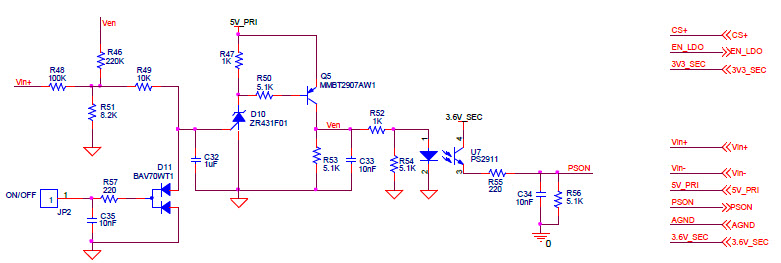
- Board is set up for ADP1046 to act as an isolated switching power supply with a rated load of 12V/25A from an input voltage ranging from a 42 to 60VDC
Haupteigenschaften
-
Conversion TypeDC to DC
-
Input Voltage42 to 60 V
-
Output Voltage12 V
-
Output Current25 A
-
Output Power300 W
-
Efficiency93.5 %
-
TopologyFull-Bridge
Empfohlene Bauteile (31)
| Teilenummer | Hersteller | Typ | Beschreibung | |||
|---|---|---|---|---|---|---|
|
|
LM5101AMRX/NOPB | Texas Instruments | Gate and Power Drivers | Driver 3A 2-OUT High Side/Low Side Half Brdg Non-Inv 8-Pin HSOIC EP T/R | In den Warenkorb | |
|
|
LM5101AMX/NOPB | Texas Instruments | Gate and Power Drivers | Driver 3A 2-OUT High Side/Low Side Half Brdg Non-Inv 8-Pin SOIC T/R | In den Warenkorb | |
|
|
LM5101ASDX/NOPB | Texas Instruments | Gate and Power Drivers | Driver 3A 2-OUT High Side/Low Side Half Brdg Non-Inv 10-Pin WSON EP T/R | In den Warenkorb | |
|
|
PS2911-1-F3-AX-K | Renesas Electronics | Transistor and Photovoltaic Output Photocouplers | Optocoupler DC-IN 1-CH Transistor DC-OUT 4-Pin Ultra Small Flat T/R | In den Warenkorb | |
|
|
ADP3634ARDZ | Analog Devices | Gate and Power Drivers | Driver 4A 2-OUT Low Side Non-Inv 8-Pin SOIC N EP Tube | In den Warenkorb | |
|
|
ADP1720ARMZ-3.3-R7 | Analog Devices | Linear Regulators | LDO Regulator Pos 3.3V 0.05A 8-Pin MSOP T/R | In den Warenkorb | |
|
|
PS2911-1-V-F3-AX | Renesas Electronics | Transistor and Photovoltaic Output Photocouplers | Optocoupler DC-IN 1-CH Transistor DC-OUT 4-Pin Ultra Small Flat T/R | In den Warenkorb | |
|
|
ADP3634ARDZ-R7 | Analog Devices | Gate and Power Drivers | Driver 4A 2-OUT Low Side Non-Inv 8-Pin SOIC N EP T/R | In den Warenkorb | |
|
|
ADP3634ARHZ | Analog Devices | Gate and Power Drivers | Driver 4A 2-OUT Low Side Non-Inv 8-Pin MSOP EP Tube | In den Warenkorb | |
|
|
ADP3634ARHZ-R7 | Analog Devices | Gate and Power Drivers | Driver 4A 2-OUT Low Side Non-Inv 8-Pin MSOP EP T/R | In den Warenkorb | |
|
|
LM5101ASD-1/NOPB | Texas Instruments | Gate and Power Drivers | Driver 3A 2-OUT High Side/Low Side Half Brdg Non-Inv 8-Pin WSON EP T/R | In den Warenkorb | |
|
|
LM5101ASDX/NOPB | Texas Instruments | Gate and Power Drivers | Driver 3A 2-OUT High Side/Low Side Half Brdg Non-Inv 10-Pin WSON EP T/R | In den Warenkorb | |