6-LEDs Dimming LED Driver for Lighting

Referenzdesign unter Verwendung des Teils MIC2196 von Microchip Technology

Hersteller

Microchip Technology
  • Anwendungskategorie
    Beleuchtung
  • Produkttyp
    Dimmbarer LED Treiber

Für Endprodukte

  • Lighting

Beschreibung

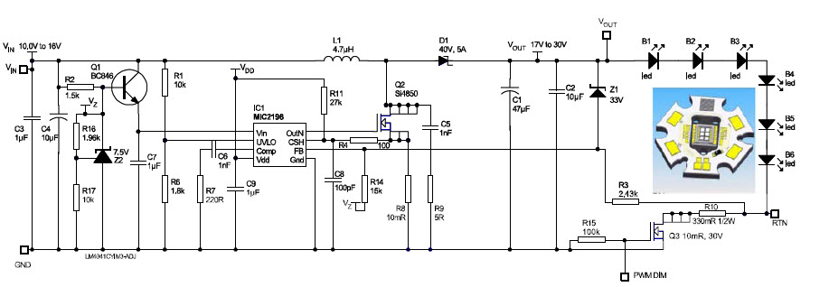
  • LED Driver uses a MIC2196 400kHz boost controller as power stage. MIC2196 steps up input voltage using a boost switch-mode power cell

Haupteigenschaften

  • Input Voltage
    10 to 16 V
  • Output Voltage
    17 to 30 V
  • Output Current
    1 A
  • Number of Derived Elements
    6

Aktuelles über Elektronikkomponenten­

Wir haben unsere Datenschutzbestimmungen aktualisiert. Bitte nehmen Sie sich einen Moment Zeit, diese Änderungen zu überprüfen. Mit einem Klick auf "Ich stimme zu", stimmen Sie den Datenschutz- und Nutzungsbedingungen von Arrow Electronics zu.

Wir verwenden Cookies, um den Anwendernutzen zu vergrößern und unsere Webseite zu optimieren. Mehr über Cookies und wie man sie abschaltet finden Sie hier. Cookies und tracking Technologien können für Marketingzwecke verwendet werden.
Durch Klicken von „RICHTLINIEN AKZEPTIEREN“ stimmen Sie der Verwendung von Cookies auf Ihrem Endgerät und der Verwendung von tracking Technologien zu. Klicken Sie auf „MEHR INFORMATIONEN“ unten für mehr Informationen und Anleitungen wie man Cookies und tracking Technologien abschaltet. Das Akzeptieren von Cookies und tracking Technologien ist zwar freiwillig, das Blockieren kann aber eine korrekte Ausführung unserer Website verhindern, und bestimmte Werbung könnte für Sie weniger relevant sein.
Ihr Datenschutz ist uns wichtig. Lesen Sie mehr über unsere Datenschutzrichtlinien hier.