ACPL-339J Fuji Electric AT-NPC 3-Level 4in1 IGBT Module Reference Design

Referenzdesign unter Verwendung des Teils ACPL-339J von Broadcom Inc

Hersteller

Broadcom Inc
  • Anwendungskategorie
  • Produkttyp
    Optokoppler

Für Endprodukte

  • Electronic Equipment

Beschreibung

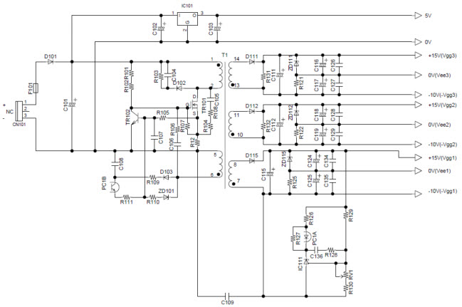
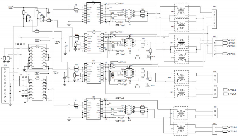
  • ACPL-339J Fuji Electric AT-NPC 3-Level 4in1 IGBT Module Reference Design will describe the basic operation of the Fuji Electric evaluation driver board for driving AT-NPC 3-Level 4in1 IGBT modules, 4MBI300VG-120R-50 and 4MBI400VG-060R-50. It will demonstrate with waveforms how ACPL-339J is being used to drive, protect the IGBTs and provide FAULT signal during short circuit condition

Aktuelles über Elektronikkomponenten­

Wir haben unsere Datenschutzbestimmungen aktualisiert. Bitte nehmen Sie sich einen Moment Zeit, diese Änderungen zu überprüfen. Mit einem Klick auf "Ich stimme zu", stimmen Sie den Datenschutz- und Nutzungsbedingungen von Arrow Electronics zu.

Wir verwenden Cookies, um den Anwendernutzen zu vergrößern und unsere Webseite zu optimieren. Mehr über Cookies und wie man sie abschaltet finden Sie hier. Cookies und tracking Technologien können für Marketingzwecke verwendet werden.
Durch Klicken von „RICHTLINIEN AKZEPTIEREN“ stimmen Sie der Verwendung von Cookies auf Ihrem Endgerät und der Verwendung von tracking Technologien zu. Klicken Sie auf „MEHR INFORMATIONEN“ unten für mehr Informationen und Anleitungen wie man Cookies und tracking Technologien abschaltet. Das Akzeptieren von Cookies und tracking Technologien ist zwar freiwillig, das Blockieren kann aber eine korrekte Ausführung unserer Website verhindern, und bestimmte Werbung könnte für Sie weniger relevant sein.
Ihr Datenschutz ist uns wichtig. Lesen Sie mehr über unsere Datenschutzrichtlinien hier.