Filter
| Beschreibung | Freigegeben von | Für Anwendung | Für Endprodukte | |||
|---|---|---|---|---|---|---|
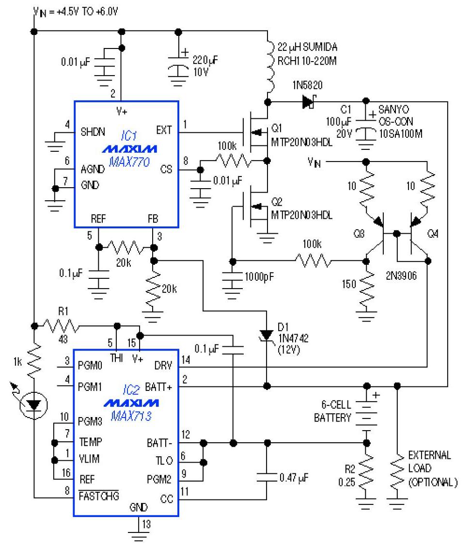
AN6661/2-Cell, Lithium-Ion Battery Charger for Portable Computers |
Analog Devices | Battery Management | Digital Camera, MP3 Player, Portable Computers | |||
AN666 |
Analog Devices | Battery Management | Digital Camera, MP3 Player, Portable Computers | |||
AN9811-Cell, Lithium-Ion/Nickel-Cadmium/Nickel-Metal Hydride/Lead-Acid Battery Charger for Portable |
Analog Devices | Battery Management | Cellular Phone, Portable, Smart Phone, IP Phone | |||
AN5236-Cell, Nickel-Cadmium/Nickel-Metal Hydride Battery Charger for Portable |
Analog Devices | Battery Management | Portable | |||
MAX8895EVKIT+ |
Analog Devices | Battery Management | Portable, Bluetooth Headset, Cradle Charger | |||
MAX14748EVKIT#MAX14748EVKIT#, Evaluation Kit for the MAX14748 USB Type-C Charger |
Analog Devices | Battery Management | Barcode Scanner, Wireless Speaker, Digital Video Cam (DVC), Digital Still Camera (DSC) | |||
AN4383.3V, 1-Cell, Lithium-Ion Battery Charger for Cellular Phone |
Analog Devices | Battery Management | Cellular Phone, Personal Digital Assistant, Notebook, Laptop, Cordless Phone | |||
AN4322 |
Analog Devices | Battery Management | Portable | |||
LTC4085_Typical ApplicationTypical Application for LTC4085 - USB Power Manager with Ideal Diode Controller and Li-Ion Charger |
Analog Devices | Battery Management | Personal Digital Assistant, MP3 Player, Cameras | |||
DC2118B |
Analog Devices | Battery Management | Security System, Industrial Asset Tracking, Data Logger, Telematics, USB Power Devices | |||
LTC4067_Typical ApplicationTypical Application for LTC4067 - USB Power Manager with OVP and Li-Ion/Polymer Charger |
Analog Devices | Battery Management | Battery Charger, UPS Power Supply | |||
DC2038A |
Analog Devices | Battery Management | Notebook, Tablet, Medical Instruments, Industrial Handhelds, USB Power Delivery | |||
LT1510_Typical ApplicationTypical Application for LT1510 - Constant-Voltage/Constant-Current Battery Charger |
Analog Devices | Battery Management | Battery Charger, Buck Converter | |||
LTC4068-4.2_Typical Application |
Analog Devices | Battery Management | Cellular Phone, Personal Digital Assistant, MP3 Player, Bluetooth | |||
LTC4065-4.4_Typical ApplicationTypical Application for LTC4065-4.4 - Standalone 750mA Li-Ion Battery Charger in 2 -2 DFN |
Analog Devices | Battery Management | Cellular Phone, Personal Digital Assistant, Portable Consumer Electronics | |||
LTC4071_Typical Application |
Analog Devices | Battery Management | Energy harvesting, Thin Film Transistor, Automotive Applications, Battery Backup, Backup Power, Memory Cards | |||
LTC3455-0204-magLTC3455, Complete USB Power Manager, Li-Ion Charger and Two Buck Converters in a 4mm-4mm QFN |
Analog Devices | Battery Management | Portable, Power Management | |||
V16N01-05-LTC4011-Mckenzie |
Analog Devices | Battery Management | Portable, Consumer Electronics | |||
DC1645A-B |
Analog Devices | Battery Management | Automotive and Transportation, Digital Camera, Industrial Control | |||
DC286B-ALTC1960CG Demo Board, Universal Dual-Battery Charger/Selector |
Analog Devices | Battery Management | Instrumentation and Measurement, Portable Computers | |||