Filter
| Beschreibung | Freigegeben von | Für Anwendung | Für Endprodukte | |||
|---|---|---|---|---|---|---|
AN1867 |
Analog Devices | Isolation | Cellular Phone, Notebook, Battery Charger, Portable Computers, Energy, Li-Ion Battery Pack, Battery Powered Instrument, palmtops, Test and Measurement | |||
AN2342/DMonitor Mode Connection of Opto-Isolation Circuit Based Microcontroller |
NXP Semiconductors | Isolation | Power Conversion | |||
AN2342/DDebugger With Isolated Power Supply Opto-Isolation Circuit Based Microcontroller |
NXP Semiconductors | Isolation | Power Conversion | |||
AN2342/D |
NXP Semiconductors | Isolation | Power Conversion | |||
Fuji Electric AT-NPC 3-Level 12in1 IGBT ModuleACPL-333J Fuji Electric AT-NPC 3-Level 12in1 IGBT Module Reference Design |
Broadcom Inc | Isolation | Electronic Equipment | |||
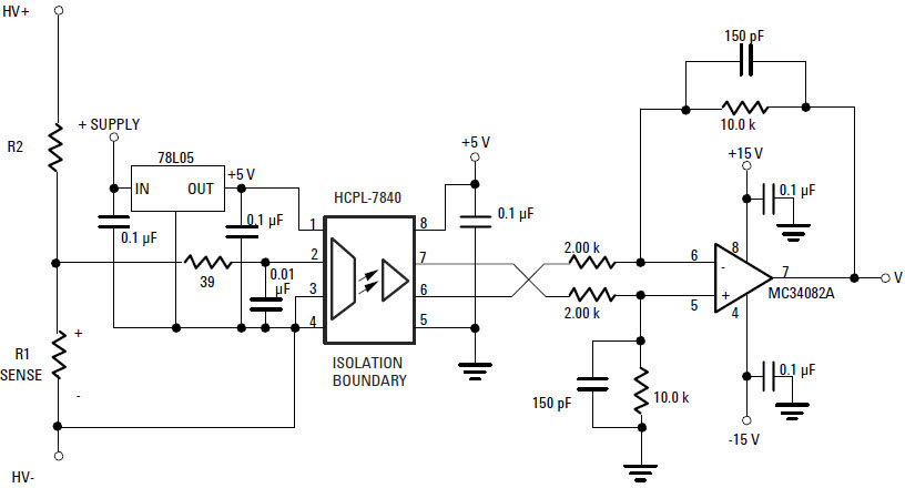
AN-1059Optocoupler for Variable Speed Motor Control Electronics Using HCPL-7840 in Consumer Home Appliances |
Broadcom Inc | Isolation | Motion Motor Control, Home Appliances, Military and Aerospace, 3-Phase AC Motor | |||
AN-1059Optocoupler for Variable Speed Motor Control Electronics Using HCPL-4506 in Consumer Home Appliances |
Broadcom Inc | Isolation | Motion Motor Control, Home Appliances, Military and Aerospace, 3-Phase AC Motor | |||
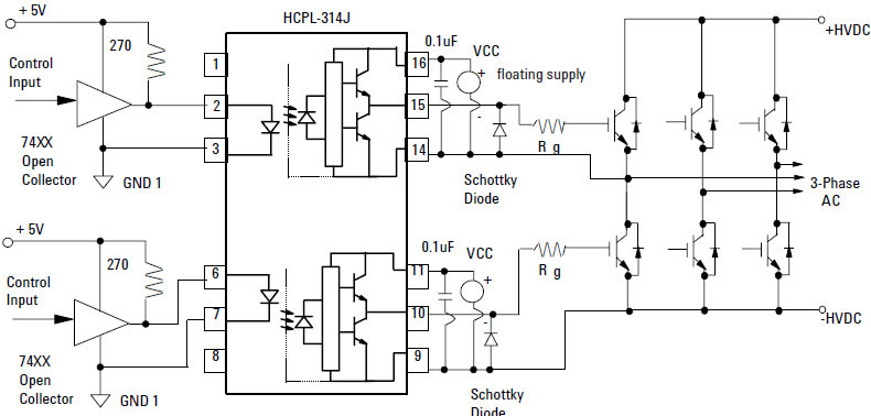
AN-1059Optocoupler for Variable Speed Motor Control Electronics Using HCPL-314J in Consumer Home Appliances |
Broadcom Inc | Isolation | Motion Motor Control, Home Appliances, Military and Aerospace, 3-Phase AC Motor | |||
PC-0005 |
Toshiba | Isolation | Industry Battery Management System | |||
PC-0014 |
Toshiba | Isolation | EV/HEV Stands | |||
PC-0016 |
Toshiba | Isolation | Microwave Oven/Grills | |||
PC-0008 |
Toshiba | Isolation | Consumer Electronics | |||
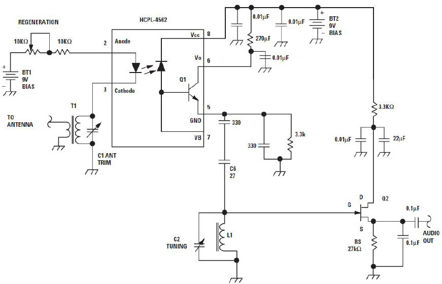
AN-1357Overview of High performance Analog Optocouplers Using HCPL-4562 RF Audio Receiver |
Broadcom Inc | Isolation | Communications and Telecom, Medical and Healthcare, Modems, Industrial Process Measurement and Control, Compact SMPS | |||
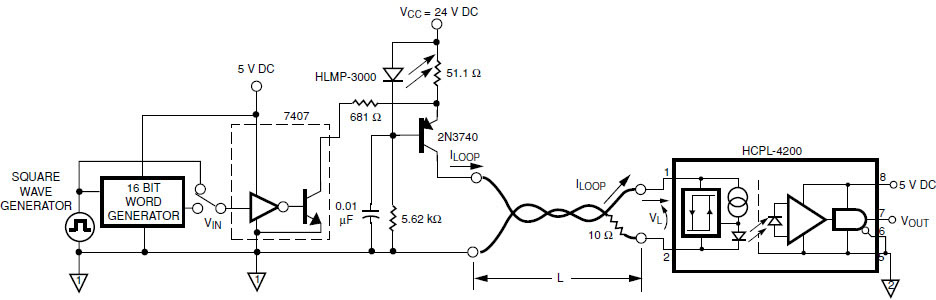
AN-1018Designing with the HCPL-4200 Receiver Current Loop Optocoupler |
Broadcom Inc | Isolation | Communications and Telecom, Industrial Control, Computers and Peripherals | |||
AN-1018Designing with the HCPL-4200 Isolated Receiver Current Loop Optocoupler |
Broadcom Inc | Isolation | Communications and Telecom, Industrial Control, Computers and Peripherals | |||
AN-1357Overview of High performance Analog Optocouplers Using HCPL-3120 |
Broadcom Inc | Isolation | Communications and Telecom, Medical and Healthcare, Modems, Industrial Process Measurement and Control, Compact SMPS | |||
AN-1357Overview of High performance Analog Optocouplers Using HCNR201 Analog Isolation Amplifier |
Broadcom Inc | Isolation | Communications and Telecom, Medical and Healthcare, Modems, Industrial Process Measurement and Control, Compact SMPS | |||
AN-3012Inverting Series LED Drive Based Versatile Logic-to-Logic Interface Optocoupler |
onsemi | Isolation | Data Acquisition System, Microprocessor Control System, Level Translation System, Industrial Programmable Logic Controllers (PLCs) | |||
AN-3012Non-Inverting Logic Interface High Speed Logic Compatible, Half-Pitch Mini-Flat Optocoupler |
onsemi | Isolation | Data Acquisition System, Microprocessor Control System, Level Translation System, Industrial Programmable Logic Controllers (PLCs) | |||
PC-0004 |
Toshiba | Isolation | Industry Battery Management System | |||