BFP420 as a Low-Cost LNA for Global Positioning L1 Band (1575.42 MHz)

Referenzdesign unter Verwendung des Teils BFP420 von Infineon Technologies AG

Hersteller

Infineon Technologies AG
  • Anwendungskategorie
    Drahtlose Kommunikation
  • Produkttyp
    Hochfrequenz Verstärker

Für Endprodukte

  • GPS

Beschreibung

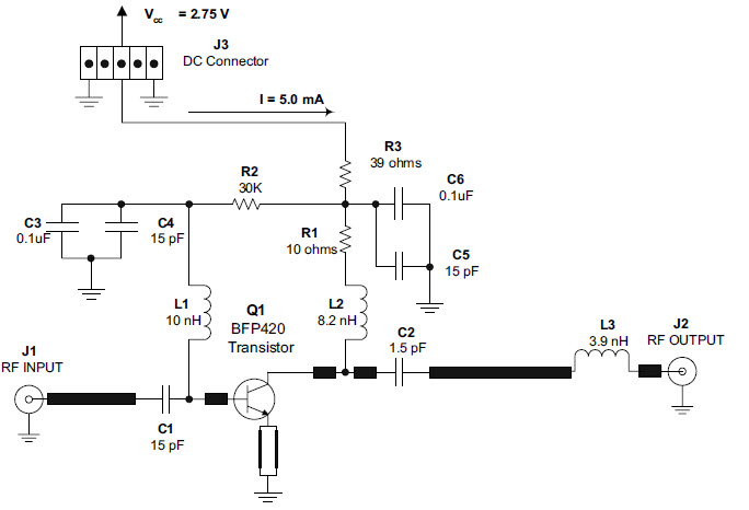
  • BFP420 as a Low-Cost LNA for Global Positioning L1 Band (1575.42 MHz). The BFP420 LNA for GPS L1 frequency. PC board used is BFP620 V 3.0 with sawed-off input

Haupteigenschaften

  • Operating Frequency
    1575.42 MHz
  • Output Power
    18.5 dBm
  • Gain
    14.2 dB

Aktuelles über Elektronikkomponenten­

Wir haben unsere Datenschutzbestimmungen aktualisiert. Bitte nehmen Sie sich einen Moment Zeit, diese Änderungen zu überprüfen. Mit einem Klick auf "Ich stimme zu", stimmen Sie den Datenschutz- und Nutzungsbedingungen von Arrow Electronics zu.

Wir verwenden Cookies, um den Anwendernutzen zu vergrößern und unsere Webseite zu optimieren. Mehr über Cookies und wie man sie abschaltet finden Sie hier. Cookies und tracking Technologien können für Marketingzwecke verwendet werden.
Durch Klicken von „RICHTLINIEN AKZEPTIEREN“ stimmen Sie der Verwendung von Cookies auf Ihrem Endgerät und der Verwendung von tracking Technologien zu. Klicken Sie auf „MEHR INFORMATIONEN“ unten für mehr Informationen und Anleitungen wie man Cookies und tracking Technologien abschaltet. Das Akzeptieren von Cookies und tracking Technologien ist zwar freiwillig, das Blockieren kann aber eine korrekte Ausführung unserer Website verhindern, und bestimmte Werbung könnte für Sie weniger relevant sein.
Ihr Datenschutz ist uns wichtig. Lesen Sie mehr über unsere Datenschutzrichtlinien hier.