DC1131A, Demo Board Using LT5557EUF, 400MHz to 3.8GHz, 3.3V Down Mixer, 1.95GHz, 240MHz Balun IF out

Referenzdesign unter Verwendung des Teils LT5557EUF von Analog Devices

Hersteller

Analog Devices
  • Anwendungskategorie
    Drahtlose Kommunikation
  • Produkttyp
    Auf-/Abwärtswandler und Mischer

Für Endprodukte

  • Cellular Phone
  • WiMAX Basestation
  • Wireless Infrastructure

Beschreibung

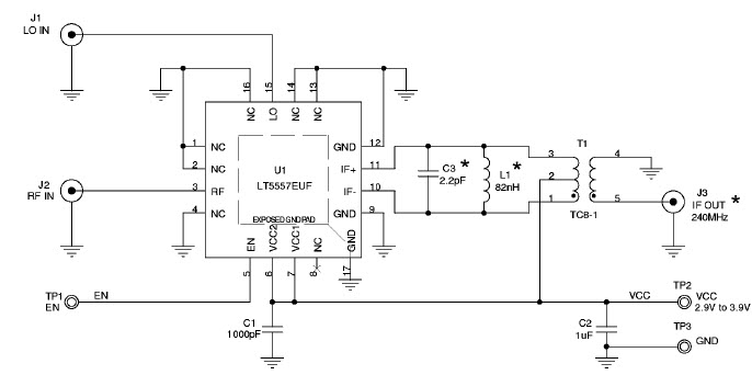
  • DC1131A, Demonstration Circuit is optimized for evaluation of the LT5557 active Down-Converting mixer with transformer-based IF output matching. Its RF input and LO input ports are internally matched to 50W,from 1.6 to 2.3GHz and from 1 to 5GHz, respectively

Aktuelles über Elektronikkomponenten­

Wir haben unsere Datenschutzbestimmungen aktualisiert. Bitte nehmen Sie sich einen Moment Zeit, diese Änderungen zu überprüfen. Mit einem Klick auf "Ich stimme zu", stimmen Sie den Datenschutz- und Nutzungsbedingungen von Arrow Electronics zu.

Wir verwenden Cookies, um den Anwendernutzen zu vergrößern und unsere Webseite zu optimieren. Mehr über Cookies und wie man sie abschaltet finden Sie hier. Cookies und tracking Technologien können für Marketingzwecke verwendet werden.
Durch Klicken von „RICHTLINIEN AKZEPTIEREN“ stimmen Sie der Verwendung von Cookies auf Ihrem Endgerät und der Verwendung von tracking Technologien zu. Klicken Sie auf „MEHR INFORMATIONEN“ unten für mehr Informationen und Anleitungen wie man Cookies und tracking Technologien abschaltet. Das Akzeptieren von Cookies und tracking Technologien ist zwar freiwillig, das Blockieren kann aber eine korrekte Ausführung unserer Website verhindern, und bestimmte Werbung könnte für Sie weniger relevant sein.
Ihr Datenschutz ist uns wichtig. Lesen Sie mehr über unsere Datenschutzrichtlinien hier.