DC2056A, Demonstration Board using LTC3637EMSE High Efficiency 76V, 1A Step-Down Converter

Referenzdesign unter Verwendung des Teils LTC3637EMSE von Analog Devices

Hersteller

Analog Devices
  • Anwendungskategorie
    Spannungsversorgungen
  • Produkttyp
    Einzelausgangs Gleichspannungs Netzteil

Zugehörige Dokumente

Für Endprodukte

  • Automotive and Transportation
  • Backplane Distributed Power
  • Battery Charger
  • Industrial Control
  • Military and Avionics Imaging
  • Portable
  • Portable Medical Devices

Beschreibung

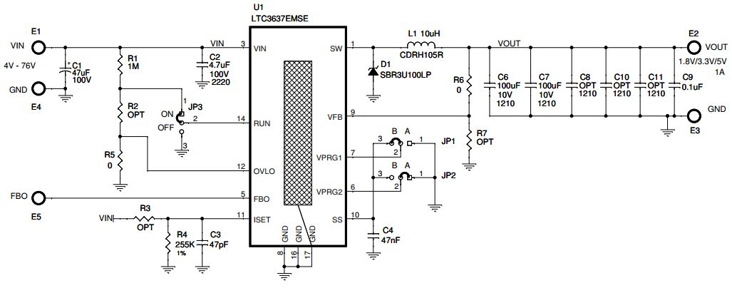
  • DC2056A, Demonstration Board using LTC3637EMSE High Efficiency 76V, 1A Step-Down Converter. The IC operates in a high efficiency Burst Mode operation and includes an internal high side power MOSFET. The board will accept an input voltage between 4V and 76V, and provide jumper selected output voltages of 1.8V, 3.3V, 5V and an option for additional voltages. The IC includes internal soft-start and a provision for increasing soft-start time. Included on the board is an ON/OFF jumper that can also be configured as a precision under voltage lockout

Haupteigenschaften

  • Conversion Type
    DC to DC
  • Input Voltage
    4 to 76 V
  • Output Voltage
    1.8|3.3|5 V
  • Output Current
    1 A
  • Efficiency
    85.5 %
  • Topology
    Buck

Aktuelles über Elektronikkomponenten­

Wir haben unsere Datenschutzbestimmungen aktualisiert. Bitte nehmen Sie sich einen Moment Zeit, diese Änderungen zu überprüfen. Mit einem Klick auf "Ich stimme zu", stimmen Sie den Datenschutz- und Nutzungsbedingungen von Arrow Electronics zu.

Wir verwenden Cookies, um den Anwendernutzen zu vergrößern und unsere Webseite zu optimieren. Mehr über Cookies und wie man sie abschaltet finden Sie hier. Cookies und tracking Technologien können für Marketingzwecke verwendet werden.
Durch Klicken von „RICHTLINIEN AKZEPTIEREN“ stimmen Sie der Verwendung von Cookies auf Ihrem Endgerät und der Verwendung von tracking Technologien zu. Klicken Sie auf „MEHR INFORMATIONEN“ unten für mehr Informationen und Anleitungen wie man Cookies und tracking Technologien abschaltet. Das Akzeptieren von Cookies und tracking Technologien ist zwar freiwillig, das Blockieren kann aber eine korrekte Ausführung unserer Website verhindern, und bestimmte Werbung könnte für Sie weniger relevant sein.
Ihr Datenschutz ist uns wichtig. Lesen Sie mehr über unsere Datenschutzrichtlinien hier.