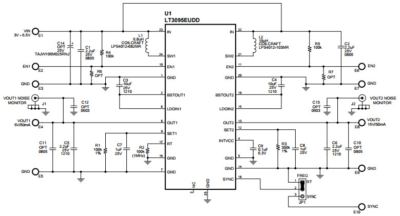
DC2270A, Demo Board for LT3095 Dual Boost Plus Post-Regulator LDO Bias Generator with 3V = VIN = 20V, Vout1 = 5V @ 50mA, Vout2 = 15V @ 50mA

Referenzdesign unter Verwendung des Teils LT3095EUDD#PBF von Analog Devices

Hersteller

Analog Devices
  • Anwendungskategorie
    Spannungsversorgungen
  • Produkttyp
    Mehrfach Gleichspannungs Netzteil

Für Endprodukte

  • Instrumentation Amplifiers
  • USB Applications

Beschreibung

  • DC2270A, Demonstration Circuit is a dual-channel low noise bias generator featuring LT3095. The LT3095 generates two low noise bias supplies from a common input voltage range from 3V to 20V. Each channel includes a fixed frequency, peak current mode step-up switching regulator and a low noise, single resistor programmable linear regulator. The maximum load current is 50mA for each channel and the two output voltages are 5V and 15V

Haupteigenschaften

  • Conversion Type
    DC to DC
  • Input Voltage
    3 to 20 V
  • Output Voltage
    5|15 V
  • Output Current
    0.05 A
  • Topology
    Boost

Aktuelles über Elektronikkomponenten­

Wir haben unsere Datenschutzbestimmungen aktualisiert. Bitte nehmen Sie sich einen Moment Zeit, diese Änderungen zu überprüfen. Mit einem Klick auf "Ich stimme zu", stimmen Sie den Datenschutz- und Nutzungsbedingungen von Arrow Electronics zu.

Wir verwenden Cookies, um den Anwendernutzen zu vergrößern und unsere Webseite zu optimieren. Mehr über Cookies und wie man sie abschaltet finden Sie hier. Cookies und tracking Technologien können für Marketingzwecke verwendet werden.
Durch Klicken von „RICHTLINIEN AKZEPTIEREN“ stimmen Sie der Verwendung von Cookies auf Ihrem Endgerät und der Verwendung von tracking Technologien zu. Klicken Sie auf „MEHR INFORMATIONEN“ unten für mehr Informationen und Anleitungen wie man Cookies und tracking Technologien abschaltet. Das Akzeptieren von Cookies und tracking Technologien ist zwar freiwillig, das Blockieren kann aber eine korrekte Ausführung unserer Website verhindern, und bestimmte Werbung könnte für Sie weniger relevant sein.
Ihr Datenschutz ist uns wichtig. Lesen Sie mehr über unsere Datenschutzrichtlinien hier.