DN05100/D, 45 W Type-C PD-2.0 Power Adapter Solution Design Note

Referenzdesign unter Verwendung des Teils NCP1340B3D1R2G von onsemi

Hersteller

onsemi
  • Anwendungskategorie
    Spannungsversorgungen
  • Produkttyp
    Wechsel- zu Gleichstrom Mehrfach Netzteil

Für Endprodukte

  • Adaptor AC to DC Supply
  • Personal Digital Assistant
  • Smart Phone

Beschreibung

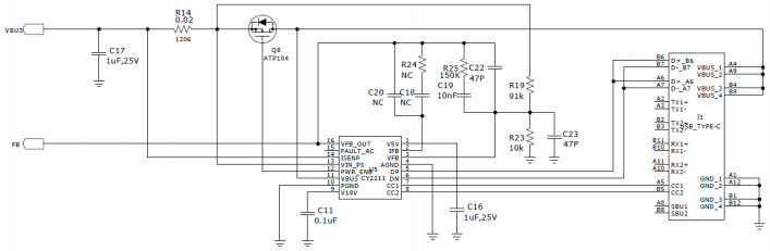
  • DN05100/D, Design Note describes a 45 watt, Type-C interface PD-2.0, universal AC input, constant voltage power supply intended for smart phone, PAD and NB adaptor supporting PD2.0 or QC2.0 protocol, where isolation from the AC mains is required and low cost, high efficiency and low standby power are essential. The featured power supply is a simple QR flyback topology utilizing NCP1340B3 HF PWM controller, NCP43080D synchronous rectified controller, NTMFS6B03 synchronous MOSFET and ATP104 Switch MOSFET

Haupteigenschaften

  • Conversion Type
    AC to DC
  • Input Voltage
    90 to 264 (AC) V
  • Output Voltage
    5|9|12|15|20 V
  • Output Current
    2.25@20V|3@5V|3@9V|3@12V|3@15V A
  • Output Power
    45 W
  • Efficiency
    90 %
  • Topology
    Flyback- Quasi Resonant

Aktuelles über Elektronikkomponenten­

Wir haben unsere Datenschutzbestimmungen aktualisiert. Bitte nehmen Sie sich einen Moment Zeit, diese Änderungen zu überprüfen. Mit einem Klick auf "Ich stimme zu", stimmen Sie den Datenschutz- und Nutzungsbedingungen von Arrow Electronics zu.

Wir verwenden Cookies, um den Anwendernutzen zu vergrößern und unsere Webseite zu optimieren. Mehr über Cookies und wie man sie abschaltet finden Sie hier. Cookies und tracking Technologien können für Marketingzwecke verwendet werden.
Durch Klicken von „RICHTLINIEN AKZEPTIEREN“ stimmen Sie der Verwendung von Cookies auf Ihrem Endgerät und der Verwendung von tracking Technologien zu. Klicken Sie auf „MEHR INFORMATIONEN“ unten für mehr Informationen und Anleitungen wie man Cookies und tracking Technologien abschaltet. Das Akzeptieren von Cookies und tracking Technologien ist zwar freiwillig, das Blockieren kann aber eine korrekte Ausführung unserer Website verhindern, und bestimmte Werbung könnte für Sie weniger relevant sein.
Ihr Datenschutz ist uns wichtig. Lesen Sie mehr über unsere Datenschutzrichtlinien hier.