Filter
| Beschreibung | Freigegeben von | Für Anwendung | Für Endprodukte | |||
|---|---|---|---|---|---|---|
AN3970 |
Analog Devices | Data Conversion | Audio, LCD Display | |||
AN1804 |
Analog Devices | Lighting | LED Lighting, LCD Monitor, LCD Display | |||
AN3326 |
Analog Devices | Lighting | LED Lighting, LCD Monitor, LCD Display | |||
AN4597 |
Analog Devices | Lighting | Automotive and Transportation, LCD Backlighting, LCD Monitor, Automotive Lighting, LCD Display | |||
AN1037 |
Analog Devices | Lighting | Cellular Phone, Automotive and Transportation, Smart Phone, Digital Camera, LCD Backlighting, LCD Monitor, IP Phone, Automotive Lighting, LCD Display | |||
AN1037 |
Analog Devices | Lighting | Cellular Phone, Automotive and Transportation, Smart Phone, Digital Camera, LCD Backlighting, LCD Monitor, IP Phone, Automotive Lighting, LCD Display | |||
MAX1611EVKITMAX1611EVKIT, Evaluation Board for the MAX1611 Fluorescent Lamp Driver for LCD Display |
Analog Devices | Lighting | Notebook, Laptop, Point-of-sale Terminals, LCD Display, Portable Medical Devices | |||
AN3326 |
Analog Devices | Lighting | LED Lighting, LCD Monitor, LCD Display | |||
LT3466-0504-mag |
Analog Devices | Lighting | LCD Display | |||
AN4326 |
Analog Devices | Power Supplies | Portable, Communications and Telecom, Wireless, LCD Display, Flash Card | |||
DC383B |
Analog Devices | Power Supplies | Cellular Phone, Digital Camera, Desktop PC Power Supply, LCD Display | |||
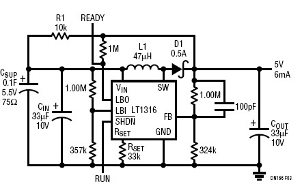
DN166F |
Analog Devices | Power Supplies | Battery Charger, LCD Display | |||
AD8074-EVALZAD8074-EVAL, Evaluation Board for AD8074, Dual Supply Op-Amp |
Analog Devices | Amplifiers and Comparators | LCD Display, Plasma TV, Analog Video Router | |||
AN4549 |
Analog Devices | Lighting | LCD Display, Signage Lighting, LCD Panel | |||
AN3014 |
Analog Devices | Lighting | Automotive and Transportation, LCD Backlighting, LCD Monitor, Automotive Lighting, LCD Display | |||
AN3014 |
Analog Devices | Lighting | Automotive and Transportation, LCD Backlighting, LCD Monitor, Automotive Lighting, LCD Display | |||
AN1020 |
Analog Devices | Lighting | Automotive and Transportation, LCD Backlighting, LCD Monitor, Automotive Lighting, LCD Display | |||
AN1020 |
Analog Devices | Lighting | Automotive and Transportation, LCD Backlighting, LCD Monitor, Automotive Lighting, LCD Display | |||
AN1020 |
Analog Devices | Lighting | Automotive and Transportation, LCD Backlighting, LCD Monitor, Automotive Lighting, LCD Display | |||
AD8531_Typical ApplicationTypical Application for AD8531AKSZ-REEL7 High Output Current Reference/Regulator |
Analog Devices | Amplifiers and Comparators | LCD Display, Amplifiers, Multimedia Devices, Headphone | |||