Filter
| Beschreibung | Freigegeben von | Für Anwendung | Für Endprodukte | |||
|---|---|---|---|---|---|---|
EVAL-ADUC7026QSP |
Analog Devices | Embedded System | Industrial, Industrial Automation HMI, Sensors, Networking, Industrial Communications, Process Control, Portable Instrumentation | |||
EVAL-ADUC7122QSPZ |
Analog Devices | Embedded System | Industrial, Industrial Automation HMI, Sensors, Networking, Industrial Communications, Process Control, Portable Instrumentation | |||
LTC1391_Typical ApplicationTypical Application for LTC1391 - 8-Channel Analog Multiplexer with Cascadable Serial Interface |
Analog Devices | Switches | Industrial, Industrial Automation HMI, Sensors, Networking, Industrial Communications, Process Control, Portable Instrumentation | |||
AT86RF231 PCB Antenna Diversity |
Microchip Technology | Wireless Communication | Home Appliances, Washing Machine, Refrigerator and freezer, Induction Cooking, Industrial Communications, Building Automation | |||
EVAL-ADUC7124QSPZ |
Analog Devices | Embedded System | Industrial, Industrial Automation HMI, Sensors, Networking, Industrial Communications, Process Control, Portable Instrumentation | |||
EVAL-ADUC7128QSPZ |
Analog Devices | Embedded System | Industrial, Industrial Automation HMI, Sensors, Networking, Industrial Communications, Process Control, Portable Instrumentation | |||
EVAL-ADuC7026QSZEVAL-ADuC7026QSZ, QuickStart Development System for Evaluating the ADuC7026 ARM7 MCU Micro-Converter |
Analog Devices | Embedded System | Industrial, Industrial Automation HMI, Sensors, Networking, Industrial Communications, Process Control, Portable Instrumentation | |||
DC9000BDC9000B, SmartMesh IP Starter Kit based on LTC5800 Chip Antennae + 100 Mote Capacity |
Analog Devices | Wireless Communication | Industrial Communications | |||
DC9003A-BDC9003A-B, SmartMesh IP Eval/Dev Mote based on LTC5800 Chip Antenna |
Analog Devices | Wireless Communication | Industrial Communications | |||
MCP2030DM-TPRMCP2030DM-TPR, Demo Kit Using MCP2030 - 434 MHz Bidirectional Communications |
Microchip Technology | Wireless Communication | Security and Access Control, Industrial Communications | |||
ATETHERNET1-XPRO |
Microchip Technology | Wired Communication | Networking, Industrial Communications, Building Automation | |||
STR2W152D_Typical ApplicationTypical Application for STR2W152D Current-Mode Control PWM Regulator for Switching Power Supplies |
Sanken Electric Co., Ltd | Power Supplies | Home Appliances, Office Equipments, Switching Power Supply, Industrial Communications, Industrial Apparatus | |||
EVAL-ADM3252EEBZ |
Analog Devices | Isolation | Industrial Communications, Medical Equipments, Telecommunication System, RS-232 Applications | |||
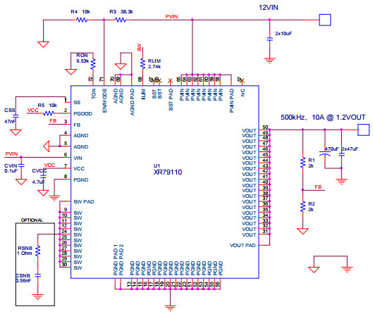
XR79110EVBXR79110EVB, Evaluation Board for XR79110 22V, 10A Synchronous Step Down COT Power Module |
MaxLinear | Power Supplies | Industrial, Networking, Industrial Communications, Medical Equipments | |||
EVAL-ADUC7121QSPZ |
Analog Devices | Embedded System | Industrial, Industrial Automation HMI, Sensors, Networking, Industrial Communications, Process Control, Portable Instrumentation | |||
EVAL-ADUC7126QSPZ |
Analog Devices | Embedded System | Industrial, Industrial Automation HMI, Sensors, Networking, Industrial Communications, Process Control, Portable Instrumentation | |||
Wireless SoC with RFMDs |
Microchip Technology | Wireless Communication | Industrial Communications, Building Automation | |||
ISM Band PCB Antenna |
Microchip Technology | Wireless Communication | Remote Control, Home Entertainment, Industrial Communications, Building Automation | |||
ATSAMV71-XULT |
Microchip Technology | Embedded System | Car Access System, Smart Energy, Lighting control systems, Industrial Communications | |||
DC2268A-E |
Analog Devices | Power Supplies | Industrial Communications | |||