EVAL_600W_LLC_12V_C7, 600W Half-Bridge LLC Evaluation Board with 600V Cool MOS C7
Referenzdesign unter Verwendung des Teils ICE2HS01G von Infineon Technologies AG
Für Endprodukte
- Compact SMPS
- DC to DC Converter
- Industrial
- Motor Control
- Power Conversion
- Solar Power
Beschreibung
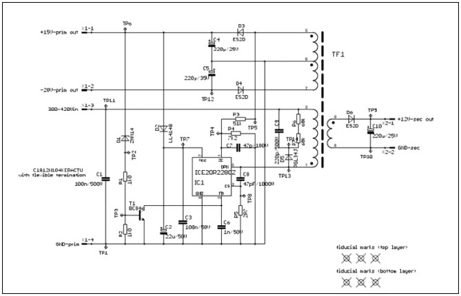
- EVAL_600W_LLC_12V_C7, Evaluation Board shows how to design a Half-Bridge LLC stage of a server SMPS with the target to meet 80+ Titanium standard efficiency requirements. On this purpose there has been applied latest CoolMOS technology IPP60R180C7 600 V power MOSFET on the primary side and OptiMOS low voltage power MOSFET in SuperSO8 BSC010N04LS in the synchronous rectification secondary stage, in combination with QR CoolSET ICE2QR2280Z, hi-low side driver 2EDL05N06PF, low-side Gate Driver 2EDN7524F and a LLC Controller ICE2HS01G for the analog or XMC4200 in the digital version
Haupteigenschaften
-
Conversion TypeDC to DC
-
Input Voltage350 to 410 V
-
Output Voltage12 V
-
Output Current50 A
-
Output Power600 W
-
Efficiency97.5 %
-
TopologyHalf Bridge- LLC
Empfohlene Bauteile (12)
| Teilenummer | Hersteller | Typ | Beschreibung | |||
|---|---|---|---|---|---|---|
|
|
TL431ACDBZT | Texas Instruments | Voltage References | V-Ref Adjustable 2.495V to 36V 100mA Automotive 3-Pin SOT-23 T/R | In den Warenkorb | |
|
|
INA195AIDBVT | Texas Instruments | Special Purpose Amplifiers | SP Amp Current Shunt Monitor Single 18V 5-Pin SOT-23 T/R | In den Warenkorb | |
|
|
SFH6186-2T | Vishay | Transistor and Photovoltaic Output Photocouplers | Optocoupler DC-IN 1-CH Transistor DC-OUT 4-Pin PDIP SMD T/R | In den Warenkorb | |
|
|
TL431ACDBZTG4 | Texas Instruments | Voltage References | V-Ref Adjustable 2.495V to 36V 100mA Automotive 3-Pin SOT-23 T/R | In den Warenkorb | |
|
|
TL431ACDBZRG4 | Texas Instruments | Voltage References | V-Ref Adjustable 2.495V to 36V 100mA Automotive 3-Pin SOT-23 T/R | In den Warenkorb | |
|
|
ACPL-K73L-000E | Broadcom Inc | Logic Output Photocouplers | Optocoupler Logic-Out Push-Pull DC-IN 2-CH 8-Pin SO Stretched Tube | In den Warenkorb | |
|
|
TL431ACDBZR | Texas Instruments | Voltage References | V-Ref Adjustable 2.495V to 36V 100mA Automotive 3-Pin SOT-23 T/R | In den Warenkorb | |
|
|
SFH6186-2 | Vishay | Transistor and Photovoltaic Output Photocouplers | DC-IN 1-CH Transistor DC-OUT 4-Pin PDIP SMD Tube | In den Warenkorb | |
|
|
2EDL05N06PF | Infineon Technologies AG | Gate and Power Drivers | Driver 0.70A 2-OUT High Side/Low Side Half Brdg Non-Inv 8-Pin DSO T/R | In den Warenkorb | |
|
|
ACPL-K73L-000E | Broadcom Inc | Logic Output Photocouplers | Optocoupler Logic-Out Push-Pull DC-IN 2-CH 8-Pin SO Stretched Tube | In den Warenkorb | |
|
|
ICE2HS01GXUMA1 | Infineon Technologies AG | AC to DC Switching Converters | AC to DC Switching Converter Half Bridge 30kHz to 1000kHz T/R 20-Pin DSO | In den Warenkorb | |
|
|
ICE2HS01G | Infineon Technologies AG | AC to DC Switching Converters | AC to DC Switching Converter Half Bridge 30kHz to 1000kHz T/R 20-Pin DSO | In den Warenkorb | |