LT1765-5, Lower the Output Voltage Ripple of Positive-to-Negative DC/DC Converters with Optimum Capacitor Hook-Up
Referenzdesign unter Verwendung des Teils LT1765 von Analog Devices
Für Endprodukte
- Automotive and Transportation
- Hard Disk Drive (HDD)
- Portable Computers
Beschreibung
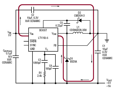
- Circuit shows LT1765 5V to 5V converter with the bulk cap between VIN and ground has much higher output ripple than the circuit in Figure 1a. The high dI/dt path, indicated here with bold red lines, includes the output capacitor, thus increasing output ripple
Haupteigenschaften
-
Conversion TypeDC to DC
-
Input Voltage5 V
-
Output Voltage-5 V
-
Output Current-1 A
-
TopologyBuck
Empfohlene Bauteile (6)
| Teilenummer | Hersteller | Typ | Beschreibung | |||
|---|---|---|---|---|---|---|
|
|
LT1765ES8#TRPBF | Analog Devices | DC to DC Converter and Switching Regulator Chip | Conv DC-DC 3V to 25V Synchronous Step Down Single-Out 1.2V to 20V 3A 8-Pin SOIC N T/R | In den Warenkorb | |
|
|
LT1765EFE#PBF | Analog Devices | DC to DC Converter and Switching Regulator Chip | Conv DC-DC 3V to 25V Synchronous Step Down Single-Out 1.2V to 20V 3A 16-Pin TSSOP EP Tube | In den Warenkorb | |
|
|
LT1765ES8#TR | Analog Devices | DC to DC Converter and Switching Regulator Chip | Conv DC-DC 3V to 25V Synchronous Step Down Single-Out 1.2V to 20V 3A 8-Pin SOIC N T/R | In den Warenkorb | |
|
|
LT1765ES8#PBF | Analog Devices | DC to DC Converter and Switching Regulator Chip | Conv DC-DC 3V to 25V Synchronous Step Down Single-Out 1.2V to 20V 3A 8-Pin SOIC N Tube | In den Warenkorb | |
|
|
LT1765EFE#TRPBF | Analog Devices | DC to DC Converter and Switching Regulator Chip | Conv DC-DC 3V to 25V Synchronous Step Down Single-Out 1.2V to 20V 3A 16-Pin TSSOP EP T/R | In den Warenkorb | |
|
|
LT1765EFE#3DYPBF | Analog Devices | DC to DC Converter and Switching Regulator Chip | Conv DC-DC 3V to 25V Synchronous Step Down Single-Out 1.2V to 20V 3A 16-Pin TSSOP EP Tube | In den Warenkorb | |