MAX4475EVKIT#, Evaluation Kit for the MAX4475 Low-Noise, Low-Distortion, Wide-Band, Rail-to-Rail Op Amps

Referenzdesign unter Verwendung des Teils MAX4475AUT/V+ von Analog Devices

Hersteller

Analog Devices
  • Anwendungskategorie
    Verstärker und Komparatoren
  • Produkttyp
    Analogverstärkung

Für Endprodukte

  • Buffer
  • Digital Scale
  • Medical Instruments
  • Microphone
  • Sensor Amplifier
  • Strain Gauge

Beschreibung

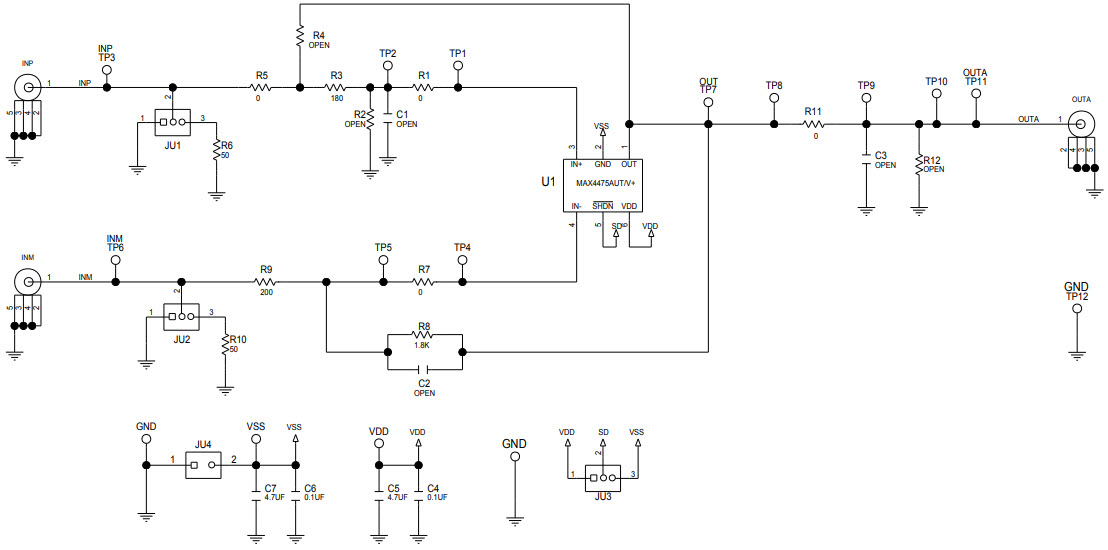
  • MAX4475EVKIT#, Evaluation Kit (EV kit) is a fully assembled and tested circuit board that contains all the components necessary to evaluate the MAX4475 IC. The MAX4475 EV kit printed circuit board (PCB) comes installed with MAX4475AUT/V+ in 6-SOT23 package. The MAX4475 is a rail-to-rail output op amp offering 10MHz Gain Bandwidth. The EV kit operates from a single 2.7V to 5.5V DC power supply or from ±1.35V to ±2.75V split supply

Haupteigenschaften

  • Gain
    10 dB
  • Number of Supplies
    Single|Dual
  • Supply Voltage
    2.7 to 5.5|1.35 to 2.75 V

Aktuelles über Elektronikkomponenten­

Wir haben unsere Datenschutzbestimmungen aktualisiert. Bitte nehmen Sie sich einen Moment Zeit, diese Änderungen zu überprüfen. Mit einem Klick auf "Ich stimme zu", stimmen Sie den Datenschutz- und Nutzungsbedingungen von Arrow Electronics zu.

Wir verwenden Cookies, um den Anwendernutzen zu vergrößern und unsere Webseite zu optimieren. Mehr über Cookies und wie man sie abschaltet finden Sie hier. Cookies und tracking Technologien können für Marketingzwecke verwendet werden.
Durch Klicken von „RICHTLINIEN AKZEPTIEREN“ stimmen Sie der Verwendung von Cookies auf Ihrem Endgerät und der Verwendung von tracking Technologien zu. Klicken Sie auf „MEHR INFORMATIONEN“ unten für mehr Informationen und Anleitungen wie man Cookies und tracking Technologien abschaltet. Das Akzeptieren von Cookies und tracking Technologien ist zwar freiwillig, das Blockieren kann aber eine korrekte Ausführung unserer Website verhindern, und bestimmte Werbung könnte für Sie weniger relevant sein.
Ihr Datenschutz ist uns wichtig. Lesen Sie mehr über unsere Datenschutzrichtlinien hier.