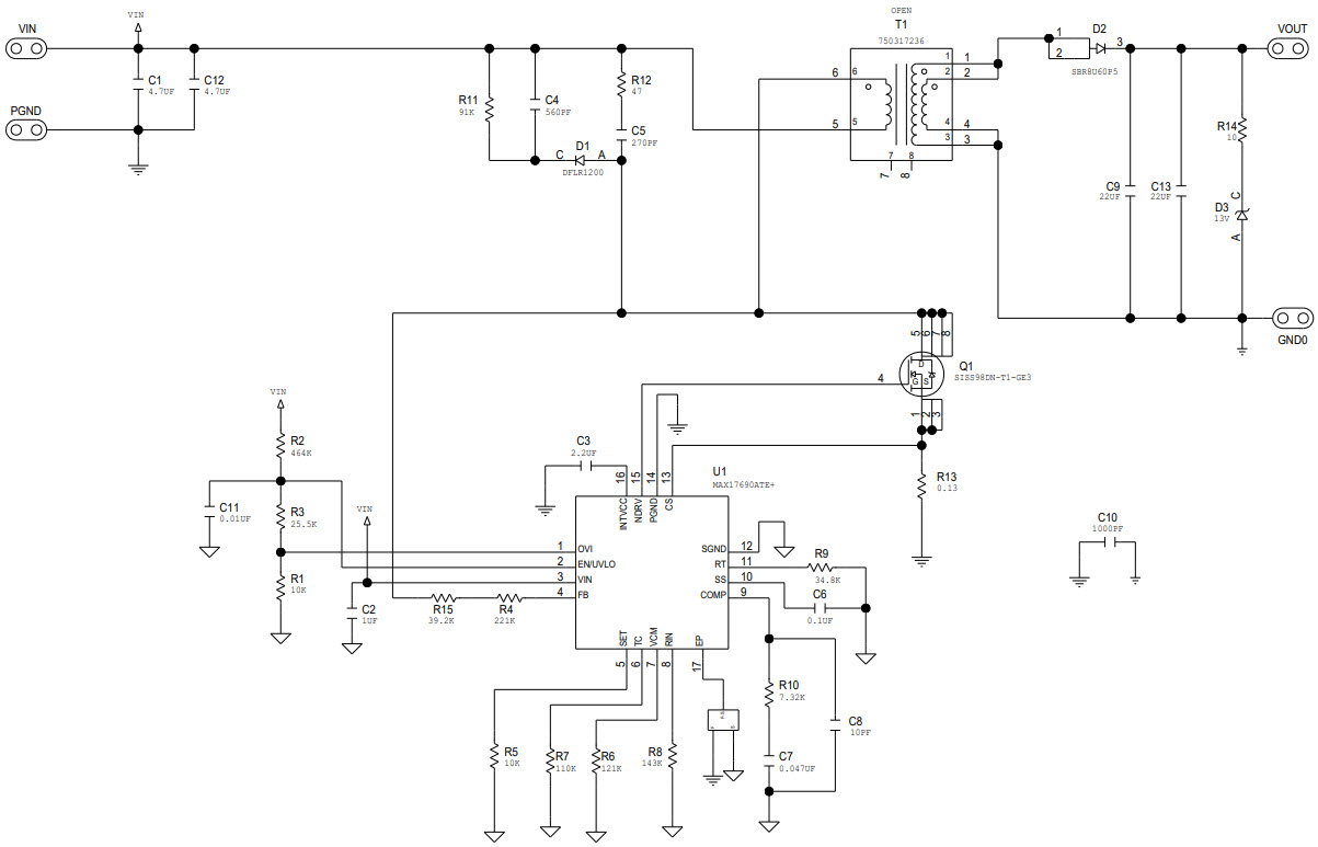
MAXREFDES1091, Miniature, 12V/250mA, No-Opto Flyback DC-DC Converter Reference Design with 91% Efficiency

Referenzdesign unter Verwendung des Teils MAX17690ATE+ von Analog Devices

Hersteller

Analog Devices
  • Anwendungskategorie
    Spannungsversorgungen
  • Produkttyp
    Einzelausgangs Gleichspannungs Netzteil

Zugehörige Dokumente

Für Endprodukte

  • Power Conversion

Beschreibung

  • MAXREFDES1091, Due to its simplicity and low cost, the flyback converter is the preferred choice for low-to-medium isolated DC-DC power-conversion applications. However, the use of an optocoupler or an auxiliary winding on the flyback transformer for voltage feedback across the isolation barrier increases the number of components and design complexity. The MAX17690 eliminates the need for an optocoupler or auxiliary transformer winding and achieves ±5% output voltage regulation over line, load and temperature variations. The MAX17690 implements an innovative algorithm to accurately determine the output voltage by sensing the reflected voltage across the primary winding during the flyback time interval

Haupteigenschaften

  • Conversion Type
    DC to DC
  • Input Voltage
    18 to 60 V
  • Output Voltage
    12 V
  • Output Current
    0.25 A
  • Output Power
    3 W
  • Efficiency
    91 %
  • Topology
    Flyback

Aktuelles über Elektronikkomponenten­

Wir haben unsere Datenschutzbestimmungen aktualisiert. Bitte nehmen Sie sich einen Moment Zeit, diese Änderungen zu überprüfen. Mit einem Klick auf "Ich stimme zu", stimmen Sie den Datenschutz- und Nutzungsbedingungen von Arrow Electronics zu.

Wir verwenden Cookies, um den Anwendernutzen zu vergrößern und unsere Webseite zu optimieren. Mehr über Cookies und wie man sie abschaltet finden Sie hier. Cookies und tracking Technologien können für Marketingzwecke verwendet werden.
Durch Klicken von „RICHTLINIEN AKZEPTIEREN“ stimmen Sie der Verwendung von Cookies auf Ihrem Endgerät und der Verwendung von tracking Technologien zu. Klicken Sie auf „MEHR INFORMATIONEN“ unten für mehr Informationen und Anleitungen wie man Cookies und tracking Technologien abschaltet. Das Akzeptieren von Cookies und tracking Technologien ist zwar freiwillig, das Blockieren kann aber eine korrekte Ausführung unserer Website verhindern, und bestimmte Werbung könnte für Sie weniger relevant sein.
Ihr Datenschutz ist uns wichtig. Lesen Sie mehr über unsere Datenschutzrichtlinien hier.