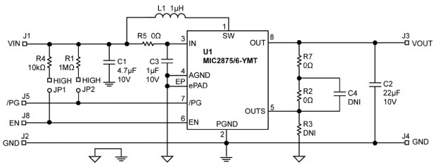
MIC2875-5.0YMT EV, Evaluation Board for the MIC2875-5.0V Fixed Output, 4.8A ISW, Synchronous Boost Regulator with Bi-Directional Load Disconnect

Referenzdesign unter Verwendung des Teils MIC2875 von Microchip Technology

Hersteller

Microchip Technology
  • Anwendungskategorie
    Spannungsversorgungen
  • Produkttyp
    Einzelausgangs Gleichspannungs Netzteil

Für Endprodukte

  • Stereo Audio System

Beschreibung

  • MIC2875-5.0YMT EV, Evaluation Board for the MIC2875 evaluation board is a compact and highly-efficient 2MHz synchronous boost regulator with a 4.8A switch. It features a bi-directional load disconnect function which prevents any leakage current between the input and output when the device is disabled. The MIC2875 operates in bypass mode automatically when the input voltage is greater than the target output voltage. At light loads, the boost converter goes to PFM mode to improve the efficiency. The part also features an integrated anti-ringing switch to minimize EMI. The MIC2875 is designed to operate with a minimum switching frequency of 45kHz from no load to full load to minimize switching artifacts in the audio band

Haupteigenschaften

  • Conversion Type
    DC to DC
  • Input Voltage
    2.5 to 5.5 V
  • Output Voltage
    5 V
  • Output Current
    4.8 A
  • Topology
    Boost

Aktuelles über Elektronikkomponenten­

Wir haben unsere Datenschutzbestimmungen aktualisiert. Bitte nehmen Sie sich einen Moment Zeit, diese Änderungen zu überprüfen. Mit einem Klick auf "Ich stimme zu", stimmen Sie den Datenschutz- und Nutzungsbedingungen von Arrow Electronics zu.

Wir verwenden Cookies, um den Anwendernutzen zu vergrößern und unsere Webseite zu optimieren. Mehr über Cookies und wie man sie abschaltet finden Sie hier. Cookies und tracking Technologien können für Marketingzwecke verwendet werden.
Durch Klicken von „RICHTLINIEN AKZEPTIEREN“ stimmen Sie der Verwendung von Cookies auf Ihrem Endgerät und der Verwendung von tracking Technologien zu. Klicken Sie auf „MEHR INFORMATIONEN“ unten für mehr Informationen und Anleitungen wie man Cookies und tracking Technologien abschaltet. Das Akzeptieren von Cookies und tracking Technologien ist zwar freiwillig, das Blockieren kann aber eine korrekte Ausführung unserer Website verhindern, und bestimmte Werbung könnte für Sie weniger relevant sein.
Ihr Datenschutz ist uns wichtig. Lesen Sie mehr über unsere Datenschutzrichtlinien hier.