REFD5043, Active-Clamped Forward, Dual-Output PD Provides High-Performance Solution for PoE Applications

Referenzdesign unter Verwendung des Teils MAX5969A von Analog Devices

Hersteller

Analog Devices
  • Anwendungskategorie
    Spannungsversorgungen
  • Produkttyp
    Mehrfach Gleichspannungs Netzteil

Für Endprodukte

  • PoE Applications

Beschreibung

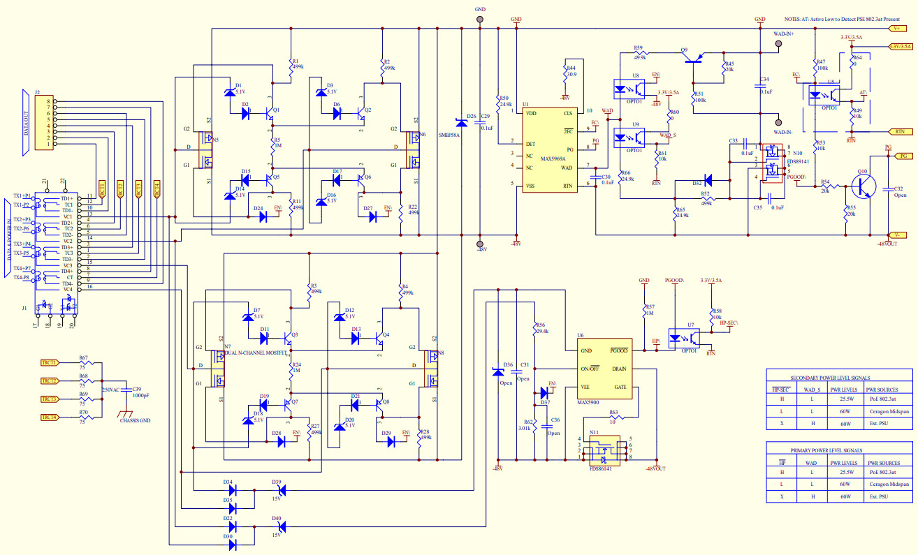
  • REFD5043, Reference design for a highly efficient, active-clamped forward, dual 3.3V/8.8V output powered device (PD). The design features the MAX5969A and MAX5900 as its controllers. The design also uses the MAX5974C, which controls current-mode PWM converters and provides zero-voltage switching (ZVS) and frequency foldback to enhance supply efficiency. Using these devices, this RD is IEEE 802.3at compliant and is a high-performance, compact and cost-efficient solution for PoE and nonstandard high-power PDs. The design can also support the auxiliary input voltage to provide maximum 55W output power

Haupteigenschaften

  • Conversion Type
    DC to DC
  • Input Voltage
    42 to 57 V
  • Output Voltage
    3.3|8.8 V
  • Output Current
    3.35@3.3V|4.6@8.8V A
  • Output Power
    55 W
  • Efficiency
    90.4 %
  • Topology
    Forward- Active Clamp

Aktuelles über Elektronikkomponenten­

Wir haben unsere Datenschutzbestimmungen aktualisiert. Bitte nehmen Sie sich einen Moment Zeit, diese Änderungen zu überprüfen. Mit einem Klick auf "Ich stimme zu", stimmen Sie den Datenschutz- und Nutzungsbedingungen von Arrow Electronics zu.

Wir verwenden Cookies, um den Anwendernutzen zu vergrößern und unsere Webseite zu optimieren. Mehr über Cookies und wie man sie abschaltet finden Sie hier. Cookies und tracking Technologien können für Marketingzwecke verwendet werden.
Durch Klicken von „RICHTLINIEN AKZEPTIEREN“ stimmen Sie der Verwendung von Cookies auf Ihrem Endgerät und der Verwendung von tracking Technologien zu. Klicken Sie auf „MEHR INFORMATIONEN“ unten für mehr Informationen und Anleitungen wie man Cookies und tracking Technologien abschaltet. Das Akzeptieren von Cookies und tracking Technologien ist zwar freiwillig, das Blockieren kann aber eine korrekte Ausführung unserer Website verhindern, und bestimmte Werbung könnte für Sie weniger relevant sein.
Ihr Datenschutz ist uns wichtig. Lesen Sie mehr über unsere Datenschutzrichtlinien hier.