REFD6321, Wireless Backhaul Power Supplies Reference Design

Referenzdesign unter Verwendung des Teils MAX1615EUK von Analog Devices

Hersteller

Analog Devices
  • Anwendungskategorie
    Energiemanagement
  • Produkttyp
    Mikroprozessor Leistungsüberwachung

Für Endprodukte

  • Telecom Power Supply

Beschreibung

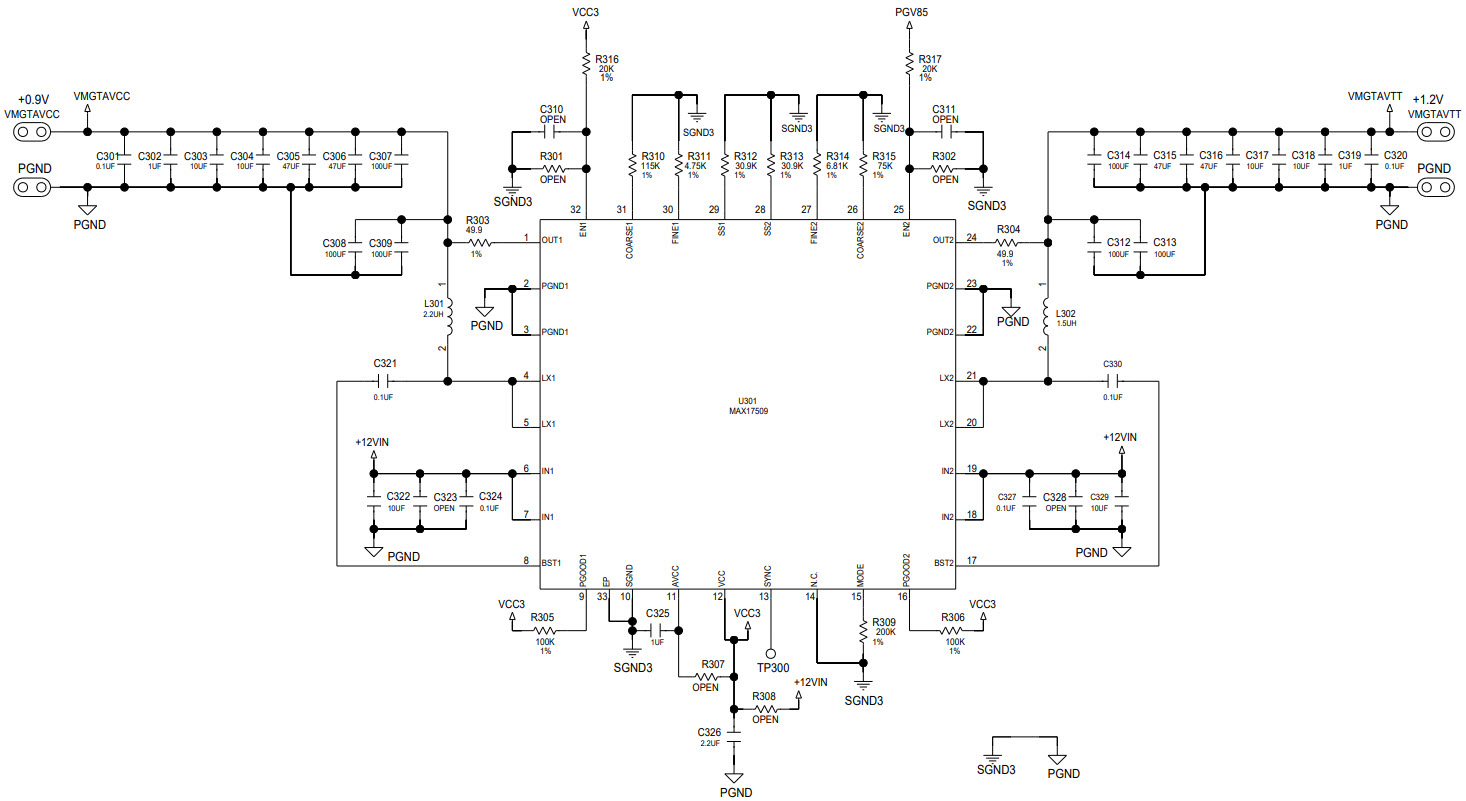
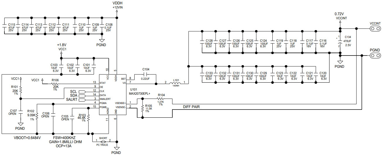
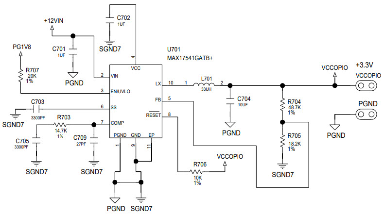
  • REFD6321, Reference design provides all the power-supply rails and power sequencing necessary to power Xilinx ZU9/15 Wireless Backhaul power supplies. The module accepts 12V input voltage and generates seven power. The VCCPINT output is set to 0.85V with 3A output-current capability by using the MAX15303 step-down switching regulator. The VCCINT output is set to 0.72V with 12A output current capability by using the MAX20730 PMBus step-down switching regulator. VMGTAVCC is set to 0.9V with 2A capability and the VMGTAVTT is set to 1.2V with 2A current capability. Another MAX17509 IC generates the VAUX and VMGTAVCCAUX output voltages. VAUX is capable of delivering 1A at 1.8V and VMGTAVCCAUX is capable of delivering 1A at 1.8V. The MAX17541G generates the VCCOPIO output voltage

Aktuelles über Elektronikkomponenten­

Wir haben unsere Datenschutzbestimmungen aktualisiert. Bitte nehmen Sie sich einen Moment Zeit, diese Änderungen zu überprüfen. Mit einem Klick auf "Ich stimme zu", stimmen Sie den Datenschutz- und Nutzungsbedingungen von Arrow Electronics zu.

Wir verwenden Cookies, um den Anwendernutzen zu vergrößern und unsere Webseite zu optimieren. Mehr über Cookies und wie man sie abschaltet finden Sie hier. Cookies und tracking Technologien können für Marketingzwecke verwendet werden.
Durch Klicken von „RICHTLINIEN AKZEPTIEREN“ stimmen Sie der Verwendung von Cookies auf Ihrem Endgerät und der Verwendung von tracking Technologien zu. Klicken Sie auf „MEHR INFORMATIONEN“ unten für mehr Informationen und Anleitungen wie man Cookies und tracking Technologien abschaltet. Das Akzeptieren von Cookies und tracking Technologien ist zwar freiwillig, das Blockieren kann aber eine korrekte Ausführung unserer Website verhindern, und bestimmte Werbung könnte für Sie weniger relevant sein.
Ihr Datenschutz ist uns wichtig. Lesen Sie mehr über unsere Datenschutzrichtlinien hier.