REFD6322, Remote Radio Head Power Supplies Reference Design

Referenzdesign unter Verwendung des Teils MAX1615EUK von Analog Devices

Hersteller

Analog Devices
  • Anwendungskategorie
    Energiemanagement
  • Produkttyp
    Mikroprozessor Leistungsüberwachung

Für Endprodukte

  • Telecom Power Supply

Beschreibung

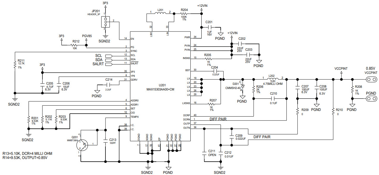
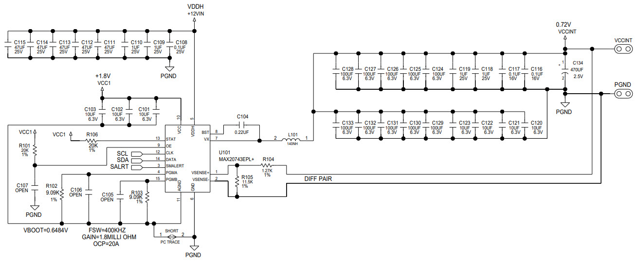
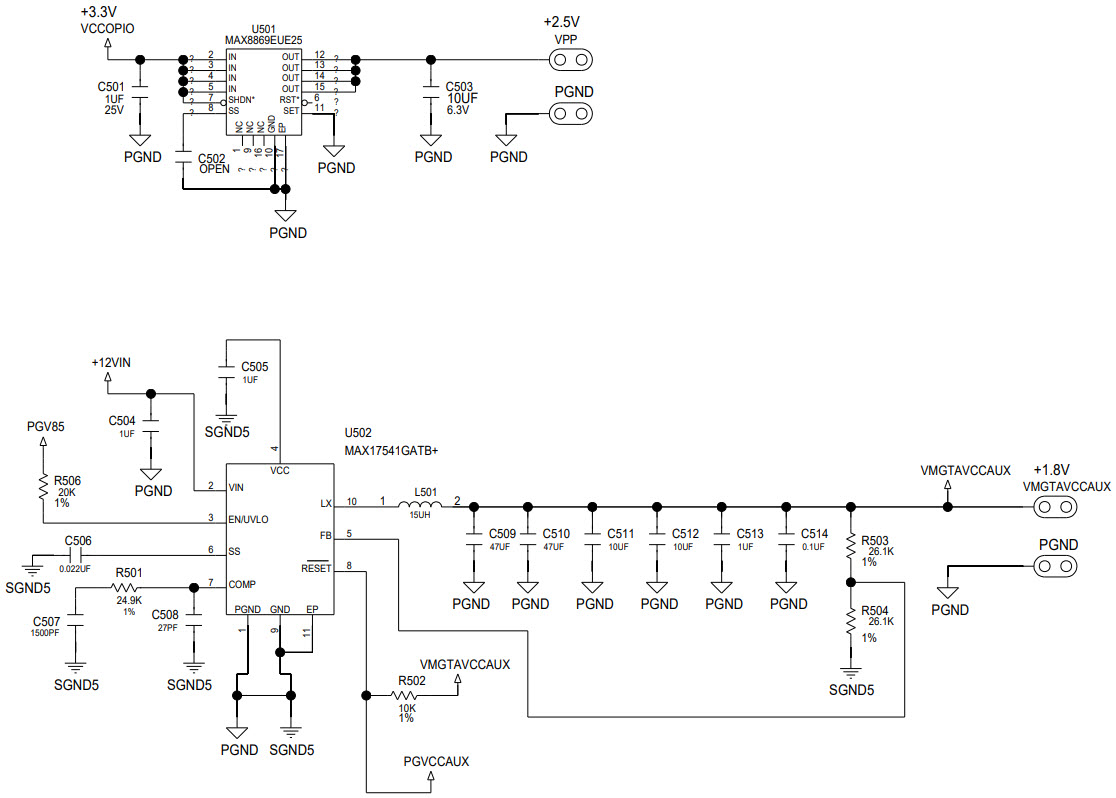
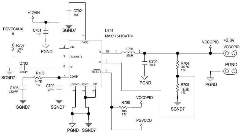
  • REFD6322, Reference design provides all the power-supply rails and power sequencing necessary to power Xilinx ZU9/15 Remote Radio Head power supplies. The module accepts 12V input voltage and generates eleven power rails. The VCCPINT output is set to 0.85V with 3A output current capability by using the MAX15303 step-down switching regulator. The VCCINT output is set to 0.72V with 20A output current capability by using the MAX20743 PMBus step-down switching regulator. Both VMGTAVCC and VMGTAVTT output voltages are generated from the MAX17509 dual step-down regulator. The power module provides extremely compact, high-efficiency power solutions with high-precision output voltages and excellent transient response

Aktuelles über Elektronikkomponenten­

Wir haben unsere Datenschutzbestimmungen aktualisiert. Bitte nehmen Sie sich einen Moment Zeit, diese Änderungen zu überprüfen. Mit einem Klick auf "Ich stimme zu", stimmen Sie den Datenschutz- und Nutzungsbedingungen von Arrow Electronics zu.

Wir verwenden Cookies, um den Anwendernutzen zu vergrößern und unsere Webseite zu optimieren. Mehr über Cookies und wie man sie abschaltet finden Sie hier. Cookies und tracking Technologien können für Marketingzwecke verwendet werden.
Durch Klicken von „RICHTLINIEN AKZEPTIEREN“ stimmen Sie der Verwendung von Cookies auf Ihrem Endgerät und der Verwendung von tracking Technologien zu. Klicken Sie auf „MEHR INFORMATIONEN“ unten für mehr Informationen und Anleitungen wie man Cookies und tracking Technologien abschaltet. Das Akzeptieren von Cookies und tracking Technologien ist zwar freiwillig, das Blockieren kann aber eine korrekte Ausführung unserer Website verhindern, und bestimmte Werbung könnte für Sie weniger relevant sein.
Ihr Datenschutz ist uns wichtig. Lesen Sie mehr über unsere Datenschutzrichtlinien hier.