STEVAL-IHP005V1, General Purpose Power Line Modem Evaluation Module based on the ST7540 PLM and STM32 Microcontroller

Referenzdesign unter Verwendung des Teils ST7540 von STMicroelectronics

Hersteller

STMicroelectronics
  • Anwendungskategorie
    Schnittstelle
  • Produkttyp
    SPI Schnittstelle

Zugehörige Dokumente

Für Endprodukte

  • Serial Digital Interfaces

Beschreibung

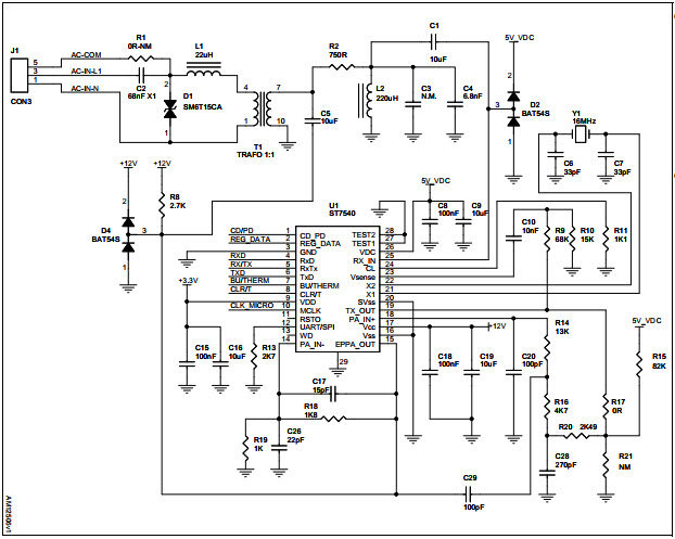
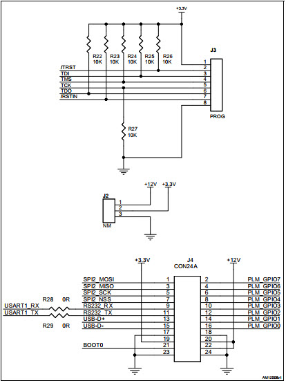
  • STEVAL-IHP005V1, General Purpose Power Line Modem Module is based on an ST7540 FSK power line modem transceiver and an STM32 microcontroller. The PLM module board is a fully functional communication module, with 8 programmable I/Os, a real-time clock and a Flash memory area for modem parameters and user data storage. The firmware structure is made up of several layers, each dealing with a different feature. The application layer engine is the general interface between the user program and all the parts of the module. It deals with the communication ports, the module peripherals such as SPI, SCI, RTC, I/Os, LEDs and timing management

Haupteigenschaften

  • Interface Standards
    SPI
  • Functions
    Line Transceiver

Aktuelles über Elektronikkomponenten­

Wir haben unsere Datenschutzbestimmungen aktualisiert. Bitte nehmen Sie sich einen Moment Zeit, diese Änderungen zu überprüfen. Mit einem Klick auf "Ich stimme zu", stimmen Sie den Datenschutz- und Nutzungsbedingungen von Arrow Electronics zu.

Wir verwenden Cookies, um den Anwendernutzen zu vergrößern und unsere Webseite zu optimieren. Mehr über Cookies und wie man sie abschaltet finden Sie hier. Cookies und tracking Technologien können für Marketingzwecke verwendet werden.
Durch Klicken von „RICHTLINIEN AKZEPTIEREN“ stimmen Sie der Verwendung von Cookies auf Ihrem Endgerät und der Verwendung von tracking Technologien zu. Klicken Sie auf „MEHR INFORMATIONEN“ unten für mehr Informationen und Anleitungen wie man Cookies und tracking Technologien abschaltet. Das Akzeptieren von Cookies und tracking Technologien ist zwar freiwillig, das Blockieren kann aber eine korrekte Ausführung unserer Website verhindern, und bestimmte Werbung könnte für Sie weniger relevant sein.
Ihr Datenschutz ist uns wichtig. Lesen Sie mehr über unsere Datenschutzrichtlinien hier.