STEVAL-ISA112V1, Wide range non-isolated flyback Demonstration Board, single-output 12 V/4 W based on the VIPER06HN

Referenzdesign unter Verwendung des Teils VIPER06HN von STMicroelectronics

Hersteller

STMicroelectronics
  • Anwendungskategorie
    Spannungsversorgungen
  • Produkttyp
    Wechsel- zu Gleichstrom Einfach Netzteil

Für Endprodukte

  • Home Appliances
  • Home Automation
  • LED Driver
  • White Goods

Beschreibung

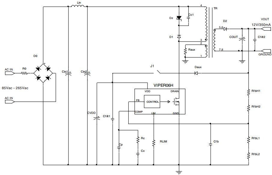
  • STEVAL-ISA112V1, Demonstration Board implements a 4-W single-output wide range mains power supply to be used in applications such as white goods, smaller home appliances, home automation, LED driver, etc. The board uses the new VIPER06HN, a new offline high voltage converter from the VIPerPlus family by STMicroelectronics. The VIPER06 is specifically designed for fixed frequency flyback converters, combining a high-performance low voltage PWM controller chip and a max. 32 ohm RDS(on), 800 V BV(DSS), avalanche-rugged Power MOSFET in the same package. The application is optimized for less than 30 mW standby consumption and meets the EPA 2.0 limits, therefore helping to meet the most stringent energy saving requirements

Haupteigenschaften

  • Conversion Type
    AC to DC
  • Input Voltage
    90 to 265 (AC) V
  • Output Voltage
    12 V
  • Output Current
    0.35 A
  • Output Power
    4 W
  • Efficiency
    75 %
  • Topology
    Flyback

Aktuelles über Elektronikkomponenten­

Wir haben unsere Datenschutzbestimmungen aktualisiert. Bitte nehmen Sie sich einen Moment Zeit, diese Änderungen zu überprüfen. Mit einem Klick auf "Ich stimme zu", stimmen Sie den Datenschutz- und Nutzungsbedingungen von Arrow Electronics zu.

Wir verwenden Cookies, um den Anwendernutzen zu vergrößern und unsere Webseite zu optimieren. Mehr über Cookies und wie man sie abschaltet finden Sie hier. Cookies und tracking Technologien können für Marketingzwecke verwendet werden.
Durch Klicken von „RICHTLINIEN AKZEPTIEREN“ stimmen Sie der Verwendung von Cookies auf Ihrem Endgerät und der Verwendung von tracking Technologien zu. Klicken Sie auf „MEHR INFORMATIONEN“ unten für mehr Informationen und Anleitungen wie man Cookies und tracking Technologien abschaltet. Das Akzeptieren von Cookies und tracking Technologien ist zwar freiwillig, das Blockieren kann aber eine korrekte Ausführung unserer Website verhindern, und bestimmte Werbung könnte für Sie weniger relevant sein.
Ihr Datenschutz ist uns wichtig. Lesen Sie mehr über unsere Datenschutzrichtlinien hier.