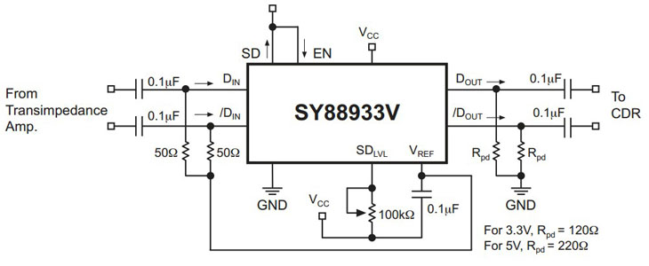
Typical Application for SY88933V 3.3V/5V 1.25Gbps PECL Low Power Limiting Post Amplifier with TTL Signal Detect

Referenzdesign unter Verwendung des Teils SY88933V von Microchip Technology

Hersteller

Microchip Technology
  • Anwendungskategorie
    Verstärker und Komparatoren
  • Produkttyp
    Analogverstärkung

Für Endprodukte

  • Ethernet
  • Fibre Channel
  • Gigabit LAN-on-Motherboard (GLOM)
  • Line Driver
  • Receivers
  • SONET/SDH

Beschreibung

  • Typical Application for SY88933V 3.3V/5V 1.25Gbps PECL Low Power Limiting Post Amplifier with TTL Signal Detect. The SY88933V low-power limiting post amplifier is designed for use in fiber-optic receivers. The device connects to typical transimpedance amplifiers (TIAs). The linear signal output from TIAs can contain significant amounts of noise and may vary in amplitude over time

Aktuelles über Elektronikkomponenten­

Wir haben unsere Datenschutzbestimmungen aktualisiert. Bitte nehmen Sie sich einen Moment Zeit, diese Änderungen zu überprüfen. Mit einem Klick auf "Ich stimme zu", stimmen Sie den Datenschutz- und Nutzungsbedingungen von Arrow Electronics zu.

Wir verwenden Cookies, um den Anwendernutzen zu vergrößern und unsere Webseite zu optimieren. Mehr über Cookies und wie man sie abschaltet finden Sie hier. Cookies und tracking Technologien können für Marketingzwecke verwendet werden.
Durch Klicken von „RICHTLINIEN AKZEPTIEREN“ stimmen Sie der Verwendung von Cookies auf Ihrem Endgerät und der Verwendung von tracking Technologien zu. Klicken Sie auf „MEHR INFORMATIONEN“ unten für mehr Informationen und Anleitungen wie man Cookies und tracking Technologien abschaltet. Das Akzeptieren von Cookies und tracking Technologien ist zwar freiwillig, das Blockieren kann aber eine korrekte Ausführung unserer Website verhindern, und bestimmte Werbung könnte für Sie weniger relevant sein.
Ihr Datenschutz ist uns wichtig. Lesen Sie mehr über unsere Datenschutzrichtlinien hier.