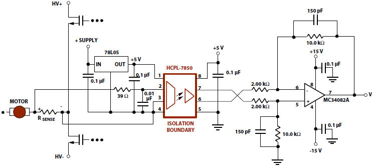
Typical Current Sensing Application Circuit using the HCPL-7850 Amplifier

Referenzdesign unter Verwendung des Teils HCPL-7850 von Broadcom Inc

Hersteller

Broadcom Inc
  • Anwendungskategorie
  • Produkttyp
    Optokoppler

Für Endprodukte

  • 3-Phase AC Motor
  • DC Motor
  • Military and Aerospace
  • Motion Motor Control

Beschreibung

  • Typical Current Sensing Application Circuit using the HCPL-7850 Amplifier Using Hermetic Optocouplers in Military and Space Electronics

Aktuelles über Elektronikkomponenten­

Wir haben unsere Datenschutzbestimmungen aktualisiert. Bitte nehmen Sie sich einen Moment Zeit, diese Änderungen zu überprüfen. Mit einem Klick auf "Ich stimme zu", stimmen Sie den Datenschutz- und Nutzungsbedingungen von Arrow Electronics zu.

Wir verwenden Cookies, um den Anwendernutzen zu vergrößern und unsere Webseite zu optimieren. Mehr über Cookies und wie man sie abschaltet finden Sie hier. Cookies und tracking Technologien können für Marketingzwecke verwendet werden.
Durch Klicken von „RICHTLINIEN AKZEPTIEREN“ stimmen Sie der Verwendung von Cookies auf Ihrem Endgerät und der Verwendung von tracking Technologien zu. Klicken Sie auf „MEHR INFORMATIONEN“ unten für mehr Informationen und Anleitungen wie man Cookies und tracking Technologien abschaltet. Das Akzeptieren von Cookies und tracking Technologien ist zwar freiwillig, das Blockieren kann aber eine korrekte Ausführung unserer Website verhindern, und bestimmte Werbung könnte für Sie weniger relevant sein.
Ihr Datenschutz ist uns wichtig. Lesen Sie mehr über unsere Datenschutzrichtlinien hier.