2ED250E12-F_EVAL, Evaluation Driver Board for 1200V PrimePACK
Referenzdesign unter Verwendung des Teils 1ED020I12-F von Infineon Technologies AG
Für Endprodukte
- UPS Power Supply
- Welding Machine
Beschreibung
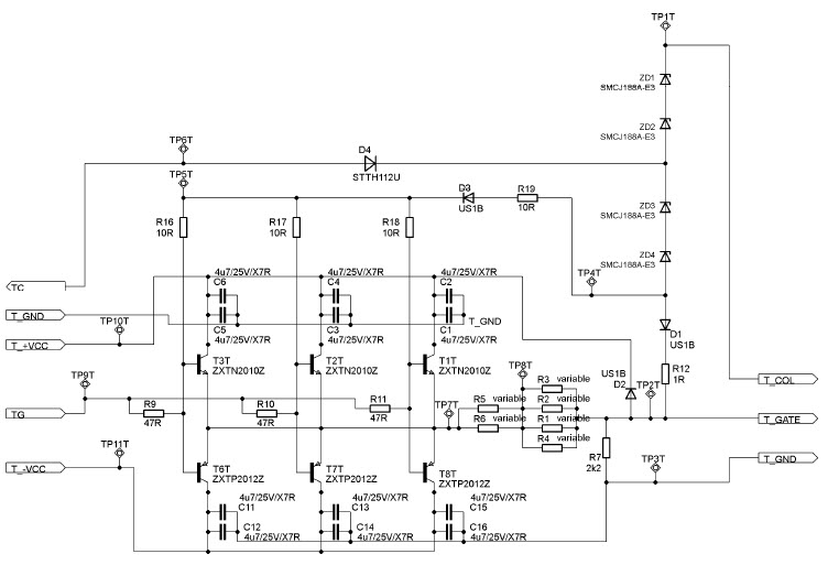
- 2ED250E12-F_EVAL, 2ED250E12-F evaluation driver board was developed to support customers during their first design steps with the 1200V PrimePACK IGBT module. The evaluation driver board is a fully functional IGBT module driver where two 1ED020I12-F driver IC process control and feedback signals and provide galvanic insulation
Haupteigenschaften
-
Input Voltage15 V
Empfohlene Bauteile (30)
| Teilenummer | Hersteller | Typ | Beschreibung | |||
|---|---|---|---|---|---|---|
|
|
LP2951CMMX-3.0/NOPB | Texas Instruments | Linear Regulators | LDO Regulator Pos 3V 0.1A 8-Pin VSSOP T/R | In den Warenkorb | |
|
|
LP2951CMMX/NOPB | Texas Instruments | Linear Regulators | LDO Regulator Pos 1.24V to 29V 0.1A 8-Pin VSSOP T/R | In den Warenkorb | |
|
|
LP2951CM/NOPB | Texas Instruments | Linear Regulators | LDO Regulator Pos 1.24V to 29V 0.1A 8-Pin SOIC Tube | In den Warenkorb | |
|
|
LP2951CMM-3.0/NOPB | Texas Instruments | Linear Regulators | LDO Regulator Pos 3V 0.1A 8-Pin VSSOP T/R | In den Warenkorb | |
|
|
LP2951CMX/NOPB | Texas Instruments | Linear Regulators | LDO Regulator Pos 1.24V to 29V 0.1A 8-Pin SOIC T/R | In den Warenkorb | |
|
|
LP2951CMX-3.3/NOPB | Texas Instruments | Linear Regulators | LDO Regulator Pos 3.3V 0.1A 8-Pin SOIC T/R | In den Warenkorb | |
|
|
LP2951CM/NOPB | Texas Instruments | Linear Regulators | LDO Regulator Pos 1.24V to 29V 0.1A 8-Pin SOIC Tube | In den Warenkorb | |
|
|
LP2951CMMX/NOPB | Texas Instruments | Linear Regulators | LDO Regulator Pos 1.24V to 29V 0.1A 8-Pin VSSOP T/R | In den Warenkorb | |
|
|
LP2951CMM/NOPB | Texas Instruments | Linear Regulators | LDO Regulator Pos 1.24V to 29V 0.1A 8-Pin VSSOP T/R | In den Warenkorb | |
|
|
LP2951CMM-3.3/NOPB | Texas Instruments | Linear Regulators | LDO Regulator Pos 3.3V 0.1A 8-Pin VSSOP T/R | In den Warenkorb | |
|
|
LP2951CM-3.3/NOPB | Texas Instruments | Linear Regulators | LDO Regulator Pos 3.3V 0.1A 8-Pin SOIC Tube | In den Warenkorb | |
|
|
LP2951CM-3.0/NOPB | Texas Instruments | Linear Regulators | LDO Regulator Pos 3V 0.1A 8-Pin SOIC Tube | In den Warenkorb | |