AD-FMCADC2-EBZ, Evaluation Board for AD9625, 12-Bit, 1-Channel, 2500 MSPS High Speed Data Acquisition ADC
Referenzdesign unter Verwendung des Teils AD9625 von Analog Devices
Zugehörige Dokumente
Für Endprodukte
- Electronic Surveillance & Countermeasures
- Radar System
- Test Equipment
Beschreibung
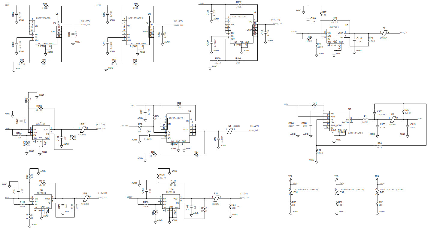
- AD-FMCADC2-EBZ, High Speed Data Acquisition Board for featuring the AD9625 single channel ADC at 2500 MSPS, in a FMC form factor which supports the JESD204B high speed serial interface. This board meets most of the FMC specifications in terms of mechanical size, mounting hole locations and more
Haupteigenschaften
-
ADC Resolution12 Bit
-
ADC Number of Channels1
Empfohlene Bauteile (20)
| Teilenummer | Hersteller | Typ | Beschreibung | |||
|---|---|---|---|---|---|---|
|
|
M24C02-WDW6TP | STMicroelectronics | EEPROM | EEPROM Serial-I2C 2K-bit 256 x 8 3.3V/5V 8-Pin TSSOP T/R | In den Warenkorb | |
|
|
ADP2119ACPZ-1.5-R7 | Analog Devices | DC to DC Converter and Switching Regulator Chip | Conv DC-DC 2.3V to 5.5V Synchronous Step Down Single-Out 1.5V 2A 10-Pin LFCSP EP T/R | In den Warenkorb | |
|
|
ADP2119ACPZ-1.0-R7 | Analog Devices | DC to DC Converter and Switching Regulator Chip | Conv DC-DC 2.3V to 5.5V Synchronous Step Down Single-Out 1V 2A 10-Pin LFCSP EP T/R | In den Warenkorb | |
|
|
ADP7104ARDZ-R7 | Analog Devices | Linear Regulators | LDO Regulator Pos 1.22V to 19V 0.5A 8-Pin SOIC N EP T/R | In den Warenkorb | |
|
|
ADP2119ACPZ-1.8-R7 | Analog Devices | DC to DC Converter and Switching Regulator Chip | Conv DC-DC 2.3V to 5.5V Synchronous Step Down Single-Out 1.8V 2A 10-Pin LFCSP EP T/R | In den Warenkorb | |
|
|
ADP2119ACPZ-3.3-R7 | Analog Devices | DC to DC Converter and Switching Regulator Chip | Conv DC-DC 2.3V to 5.5V Synchronous Step Down Single-Out 3.3V 2A 10-Pin LFCSP EP T/R | In den Warenkorb | |
|
|
ADP2119ACPZ-1.2-R7 | Analog Devices | DC to DC Converter and Switching Regulator Chip | Conv DC-DC 2.3V to 5.5V Synchronous Step Down Single-Out 1.2V 2A 10-Pin LFCSP EP T/R | In den Warenkorb | |
|
|
ADP2119ACPZ-2.5-R7 | Analog Devices | DC to DC Converter and Switching Regulator Chip | Conv DC-DC 2.3V to 5.5V Synchronous Step Down Single-Out 2.5V 2A 10-Pin LFCSP EP T/R | In den Warenkorb | |
|
|
FXLA104UM12X | onsemi | Level Translators | Voltage Level Translator 4-CH Bidirectional 12-Pin UQFN T/R | In den Warenkorb | |
|
|
ADP2119ACPZ-R7 | Analog Devices | DC to DC Converter and Switching Regulator Chip | Conv DC-DC 2.3V to 5.5V Synchronous Step Down Single-Out 0.6V to 5.5V 2A 10-Pin LFCSP EP T/R | In den Warenkorb | |
|
|
AD9625BBPZ-2.0 | Analog Devices | Analog to Digital Converters - ADCs | 1-Channel Single ADC Pipelined 2Gsps 12-bit JESD204B 196-Pin TEBGA Tray | In den Warenkorb | |
|
|
AD9625BBP-2.5 | Analog Devices | Analog to Digital Converters - ADCs | 1-Channel Single ADC Pipelined 2.5Gsps 12-bit JESD204B 196-Pin TEBGA Tray | In den Warenkorb | |