EVAL-AD1974AZ, Evaluation Board Evaluating the AD1974 Four ADC with PLL 192 kHz, 24-Bit Codec
Referenzdesign unter Verwendung des Teils AD1974YSTZ von Analog Devices
Für Endprodukte
- Audio Interfaces
Beschreibung
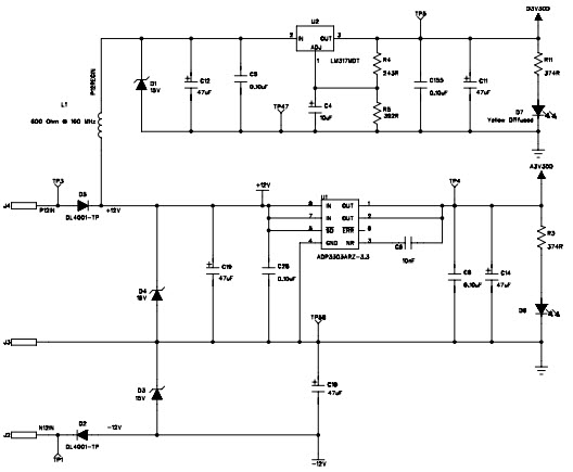
- EVAL-AD1974AZ, Evaluation Board Evaluating the AD1974, 24-Bit Audio Codec. The evaluation board must be connected to an external ±12 Vdc power supply and ground. On-board regulators derive the 3.3V supplies for the AD1974. The AD1974 is controlled through an SPI interface. A small external interface board, EVAL-ADUSB2EBZ (also called USBi) connects to a PC USB port and provides SPI access to the evaluation board through a ribbon cable
Haupteigenschaften
-
CODEC Resolution24 Bit
Empfohlene Bauteile (13)
| Teilenummer | Hersteller | Typ | Beschreibung | |||
|---|---|---|---|---|---|---|
|
|
AP3S-12.288MHZ-F-J-B | Abracon | SMD Crystal Oscillators | Oscillator XO 12.288MHz ±20ppm 15pF CMOS 55% 3.3V 4-Pin SMD Bulk | In den Warenkorb | |
|
|
SN74LVC1G125DRLR | Texas Instruments | Buffers and Line Drivers | Buffer/Line Driver 1-CH Non-Inverting 3-ST 5-Pin SOT-553 T/R | In den Warenkorb | |
|
|
2198LPST | CTS Corporation | Switch DIP | Switch DIP ON OFF SPST 8 Flush Slide 0.1A 20VDC Gull Wing 2000Cycles 2.54mm SMD Tube Automotive AEC-Q200 | In den Warenkorb | |
|
|
ABM3B-12.288MHZ-10-1-U-T | Abracon | Crystals | Crystal 12.288MHz ±10ppm (Tol) ±10ppm (Stability) 10pF FUND 70Ohm 4-Pin CSMD T/R | In den Warenkorb | |
|
|
ADM811RARTZ-REEL7 | Analog Devices | Supervisory Circuits | Processor Supervisor 2.63V 1 Active Low/Push-Pull 4-Pin SOT-143 T/R | In den Warenkorb | |
|
|
OP275GSZ-REEL7 | Analog Devices | Audio Amplifiers | Audio Amp Speaker Class-AB 8-Pin SOIC N T/R | In den Warenkorb | |
|
|
LC4128V-75TN100C | Lattice Semiconductor | Complex Programmable Logic Devices - CPLDs | CPLD ispMACH® 4000VFamily 128Macro Cells 168MHz 3.3V 100-Pin TQFP Tray | In den Warenkorb | |
|
|
LM317MDT-TR | STMicroelectronics | Linear Regulators | Standard Regulator Pos 1.2V to 37V 0.2A 3-Pin(2+Tab) DPAK T/R | In den Warenkorb | |
|
|
OP275GSZ | Analog Devices | Audio Amplifiers | Audio Amp Speaker Class-AB 8-Pin SOIC N Tube | In den Warenkorb | |
|
|
SN74LVC541ADBR | Texas Instruments | Buffers and Line Drivers | Buffer/Line Driver 8-CH Non-Inverting 3-ST 20-Pin SSOP T/R | In den Warenkorb | |
|
|
PT65503 | APEM | Switch DIP | Switch DIP N.O./N.C. SP16T 16 Segment Wheel 0.15A 42VDC PC Pins 10000Cycles 2.54mm Thru-Hole Tray | In den Warenkorb | |
|
|
OP275GSZ-REEL | Analog Devices | Audio Amplifiers | Audio Amp Speaker Class-AB 8-Pin SOIC N T/R | In den Warenkorb | |