LT3010EMS8E Demo Board, High Voltage Micro-power Linear Regulator, Vin = 3V-80V, Vout = 50mA Max

Referenzdesign unter Verwendung des Teils LT3010EMS8E von Analog Devices

Hersteller

Analog Devices
  • Anwendungskategorie
    Spannungsversorgungen
  • Produkttyp
    Einzelausgangs Gleichspannungs Netzteil

Für Endprodukte

  • Automotive and Transportation
  • Communications and Telecom
  • Portable

Beschreibung

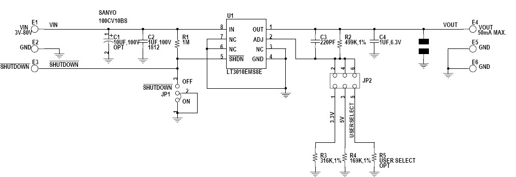
  • Demonstration circuit DC650A is a high voltage Micro-power voltage regulator using the LT3010 low dropout linear regulator, which comes in a small 8-PinMS8 package. DC650 has an input voltage range from 3V to 80V and an output voltage range of 1.22V to 60V. The circuit is capable of delivering 50mA max

Haupteigenschaften

  • Conversion Type
    DC to DC
  • Input Voltage
    3 to 80 V
  • Output Voltage
    1.22 to 60 V
  • Output Current
    0.05 A

Aktuelles über Elektronikkomponenten­

Wir haben unsere Datenschutzbestimmungen aktualisiert. Bitte nehmen Sie sich einen Moment Zeit, diese Änderungen zu überprüfen. Mit einem Klick auf "Ich stimme zu", stimmen Sie den Datenschutz- und Nutzungsbedingungen von Arrow Electronics zu.

Wir verwenden Cookies, um den Anwendernutzen zu vergrößern und unsere Webseite zu optimieren. Mehr über Cookies und wie man sie abschaltet finden Sie hier. Cookies und tracking Technologien können für Marketingzwecke verwendet werden.
Durch Klicken von „RICHTLINIEN AKZEPTIEREN“ stimmen Sie der Verwendung von Cookies auf Ihrem Endgerät und der Verwendung von tracking Technologien zu. Klicken Sie auf „MEHR INFORMATIONEN“ unten für mehr Informationen und Anleitungen wie man Cookies und tracking Technologien abschaltet. Das Akzeptieren von Cookies und tracking Technologien ist zwar freiwillig, das Blockieren kann aber eine korrekte Ausführung unserer Website verhindern, und bestimmte Werbung könnte für Sie weniger relevant sein.
Ihr Datenschutz ist uns wichtig. Lesen Sie mehr über unsere Datenschutzrichtlinien hier.