P1021COME-DS-PB, P1021COME-DS-PB QorIQ Development System for P1021 QorIQ Microprocessor
Referenzdesign unter Verwendung des Teils P1021N von NXP Semiconductors
Zugehörige Dokumente
Für Endprodukte
- Industrial Automation HMI
- Medical and Healthcare
- Military and Aerospace
- Networking
- Telecom Infrastructure
Beschreibung
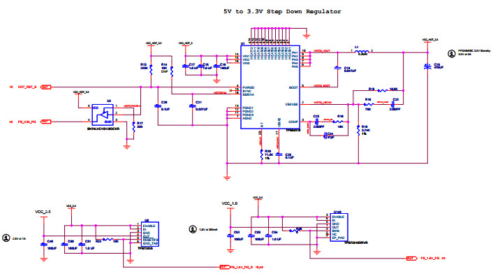
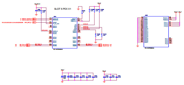
- P1021COME-DS-PB, P1021COME-DS-PB QorIQ Development System. The Freescale COM Express development systems provide an I/O-rich carrier blade with a personality that comes from the QorIQ processor embedded in a plug-in module based on the COM Express form factor. This module/carrier combination provides unparalleled development flexibility. The P1021COME-DS-PB development includes a production-ready P1021 COM Express module with all of its functionality available on the carrier card
Haupteigenschaften
-
Embedded System TypeSOM
-
Family NameQorIQ
-
Core Processore500
Empfohlene Bauteile (88)
| Teilenummer | Hersteller | Typ | Beschreibung | |||
|---|---|---|---|---|---|---|
|
|
MAX7301ATL+T | Analog Devices | GPIO Expanders | I2C/SPI Interface 26000kHz 5.5V 40-Pin TQFN EP T/R | In den Warenkorb | |
|
|
TPS72525DCQR | Texas Instruments | Linear Regulators | LDO Regulator Pos 2.5V 1A 6-Pin(5+Tab) SOT-223 T/R | In den Warenkorb | |
|
|
TPS72525KTTR | Texas Instruments | Linear Regulators | LDO Regulator Pos 2.5V 1A 6-Pin(5+Tab) DDPAK T/R | In den Warenkorb | |
|
|
DP83849IDVSX/NOPB | Texas Instruments | PHY | PHY 2-CH 10Mbps/100Mbps 3.3V 80-Pin TQFP T/R | In den Warenkorb | |
|
|
DP83849CVS | Texas Instruments | PHY | PHY 2-CH 10Mbps/100Mbps 3.3V 80-Pin TQFP Tray | In den Warenkorb | |
|
|
DP83849IVSX/NOPB | Texas Instruments | PHY | PHY 2-CH 10Mbps/100Mbps 3.3V 80-Pin TQFP T/R | In den Warenkorb | |
|
|
MC74AC04DR2G | onsemi | Inverters and Schmitt Triggers | Inverter 6-Element 14-Pin SOIC N T/R | In den Warenkorb | |
|
|
SN74CB3Q3253PWR | Texas Instruments | Bus Switches | Multiplexer/Demultiplexer Bus Switch 1-Element 8-IN 16-Pin TSSOP T/R | In den Warenkorb | |
|
|
TXS0102DQER | Texas Instruments | Level Translators | Voltage Level Translator 2-CH Bidirectional 8-Pin X2SON T/R | In den Warenkorb | |
|
|
TXS0102DCTT | Texas Instruments | Level Translators | Voltage Level Translator 2-CH Bidirectional 8-Pin SSOP T/R | In den Warenkorb | |
|
|
TXS0102DCTTG4 | Texas Instruments | Level Translators | Voltage Level Translator 2-CH Bidirectional 8-Pin SSOP T/R | In den Warenkorb | |
|
|
LM96163CISDX/NOPB | Texas Instruments | Fan Controllers | Remote Diode Digital Temperature Sensor with Integrated Fan Control | In den Warenkorb | |